

作品包括:
Word版说明书1份,共37页,约10000字
CAD版本图纸,共5张
目 录 2
第1章 绪论 1
第2章 车床参数的拟定 2
2.1车床主参数和基本参数 2
2.2车床的变速范围R和级数Z 2
2.3确定级数主要其他参数 2
2.3.1 拟定主轴的各级转速 2
2.3.2 主电机功率——动力参数的确定 2
2.3.3确定结构式 3
2.3.4确定结构网 3
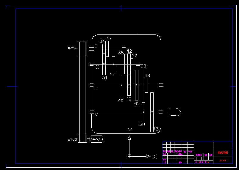
2.3.5绘制转速图和传动系统图 4
2.4 确定各变速组此论传动副齿数 6
第3章 传动件的计算 8
3.1 带传动设计 8
3.1计算设计功率Pd 8
3.2选择带型 9
3.3确定带轮的基准直径并验证带速 9
3.4确定中心距离、带的基准长度并验算小轮包角 10
3.5确定带的根数z 11
3.6确定带轮的结构和尺寸 11
3.7确定带的张紧装置 11
3.8计算压轴力 11
3.9 计算转速的计算 13
3.10 齿轮模数计算及验算 14
3.11 传动轴最小轴径的初定 18
3.12 主轴合理跨距的计算 18
第4章 摩擦离合器(多片式)的计算 20
第5章 主要零部件的选择 22
5.1 轴承的选择 22
5.2 变速操纵机构的选择 22
5.3 轴的校核 22
5.3.1 主轴弯曲刚度校核 22
5.3.2 轴承寿命校核 25
5.4 键的选用及校核: 25
5.5 轴承端盖设计 26
5.6 箱体的结构设计 27
5.7 润滑与密封 27
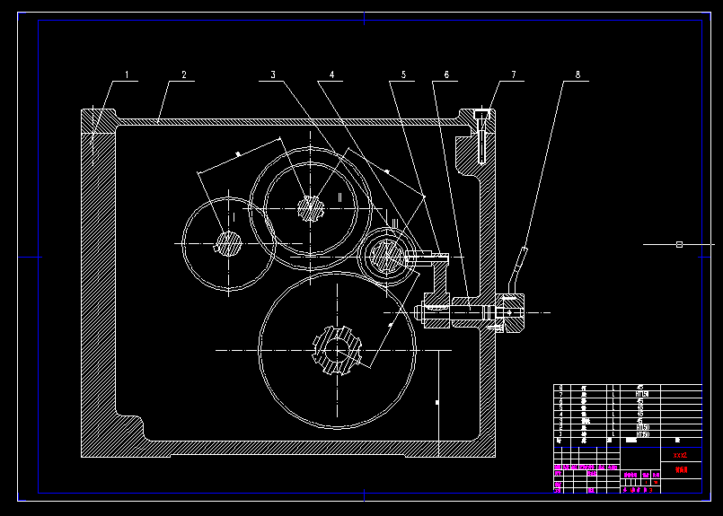
第6章 主轴箱结构设计及说明 29
6.1 结构设计的内容、技术要求和方案 29
6.2 展开图及其布置 29
结束语 31
参考文献 32
温馨提示:
1、题目前面的备注【字母数字编号】为本站整理分类的编号,与课题内容无关,请选题时忽视;
2、若题目上备注三维,则表示文件里包含三维源文件,由于三维组成零件数量较多,为保证预览截图的简洁性,本站将三维文件夹进行了打包。三维及CAD预览截图,均为本站电脑打开软件进行截图的,保证能够打开,下载原件超高清,下载后解压即可;
3、本站所有资源如无特殊说明,都需要本地电脑安装Office2007。图纸软件为AutoCAD,PROE,UG,SolidWorks,CATIA等;
4、本站所有图文资料仅供用户学习参考,不作为任何商用或其他用途;
5、本站不保证下载资源的准确性、安全性和完整性, 不包修改,不支持退换,同时也不承担用户因使用这些下载资源对自己和他人造成任何形式的伤害或损失;
6、 下载文件中如有侵权或不适当内容,请与我们联系,我们立即纠正。