欢迎来到龙图网在线图文分享平台-CAD图纸,设计说明书,工业设计3D模型,三维软件下载!   客服QQ:2363701252
热搜:

工艺夹具 模具设计 数控编程 土木工程 3D模型

JJ1550-板簧制造液压剪切机的设计 下载积分:200 资料编号: JJ1550

1.打开支付宝或者微信扫描二维码。
2.填写金额:200 
3.添加备注,填写资料编号:
资料编号: JJ1550
4.支付成功后,请发资料编号到邮箱:jxsj168@qq.com
会有专人在15分钟内把资料发到您邮箱
备注:如果付款忘记填写资料编号,则发邮件时附带您的交易明细截图即可。
请耐心等待,如超过30分钟还没收到,请联系客服QQ:2363701252
点击分享:

作品描述

作品包括:

Word版说明书1份,共52页,约17000字

任务书一份

文献综述一份

CAD版本图纸,共4张

image.png

摘要

板簧制造液压剪切机是机械生产中的主要辅助设备之一,传统的剪切机剪切效率低,人为的工作量大。针对传统的剪切机,我设计了全自动板簧制造液压剪切机。增加了PLC控制系统,实现了剪切生产线的全自动控制。避免了工作时出现了剪切精度错误而导致浪费原料的情况。同时板簧液压剪板机采用电液组合自动控制,实现了板簧的高效率、低噪音、操作简单、维修方便。板簧制作液压剪切机的制造就包括液压传动技术和可编程控制器。液压传动技术在机械制造以及一些自动化车床中都是必不可少的,现在的机械车间都离不开液压传动,液压传动是一项非常重要的技术也是一个热点话题,随着时代的不断发展液压传动技术也越来越先进,现在的液压传动跟PLC技术结合起来,由于使用计算机控制可以使工作的操作更加简单,灵活。同时还具有抗干扰能力并且它的价格也低,可以广泛应用于各个方面。除此以外,PLC在硬件的设计上可以采用了像屏蔽滤波和光电隔离等一些先进的技术,在软件设计上还可以采用检查错误操作、对工作信息的保护和检索等安全措施,增加了PLC的可靠性,使它更为安全放心。

本课题主要设计液压控制系统和泵站,设计PLC控制系统。这部分的完成是为了实现板簧制造液压剪板机的自动化加工,减少了工作的强度是制造更为方便,减少了人工操作,提高了制造效率,减少了制造成本。本设计详细介绍了整个设计过程。

关键词:液压系统;液压传动;泵站;可编程控制器;全自动板簧制造液压剪切机

目录

摘要I

ABSTRACT 2

1引言5

1.1研究意义5

1.2剪切机发展状况6

1.3剪切机的分类7

2设计构思及方案论证9

3剪切刃的确定11

3.1系统参数: 11

3.2计算刀刃长度和宽度11

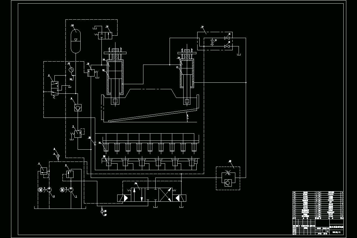
4剪切机液压系统的设计12

4.1多缸液压同步回路的分析论证12

4.2液压回路确定15

4.3液压元件的选择17

4.3.1剪切缸的确定17

4.3.2阀类元件的选择18

4.3.3液压管道的选择和设计19

4.4液压传动系统连接设备总体设计20

4.4.1集成块连接设备的设计方案21

4.4.2集成块的设计方案22

4.4.3.集成块的三维图24

5油箱和液压泵元件的设计27

5.1油箱容积的计算27

5.2油箱内部结构的设计28

5.2.1油箱内部结构设计的注意事项28

5.2.2确定油箱的设计参数29

5.3液压泵的设计30

5.3.1液压泵的放置31

5.3.2电机和液压泵之间的连接31

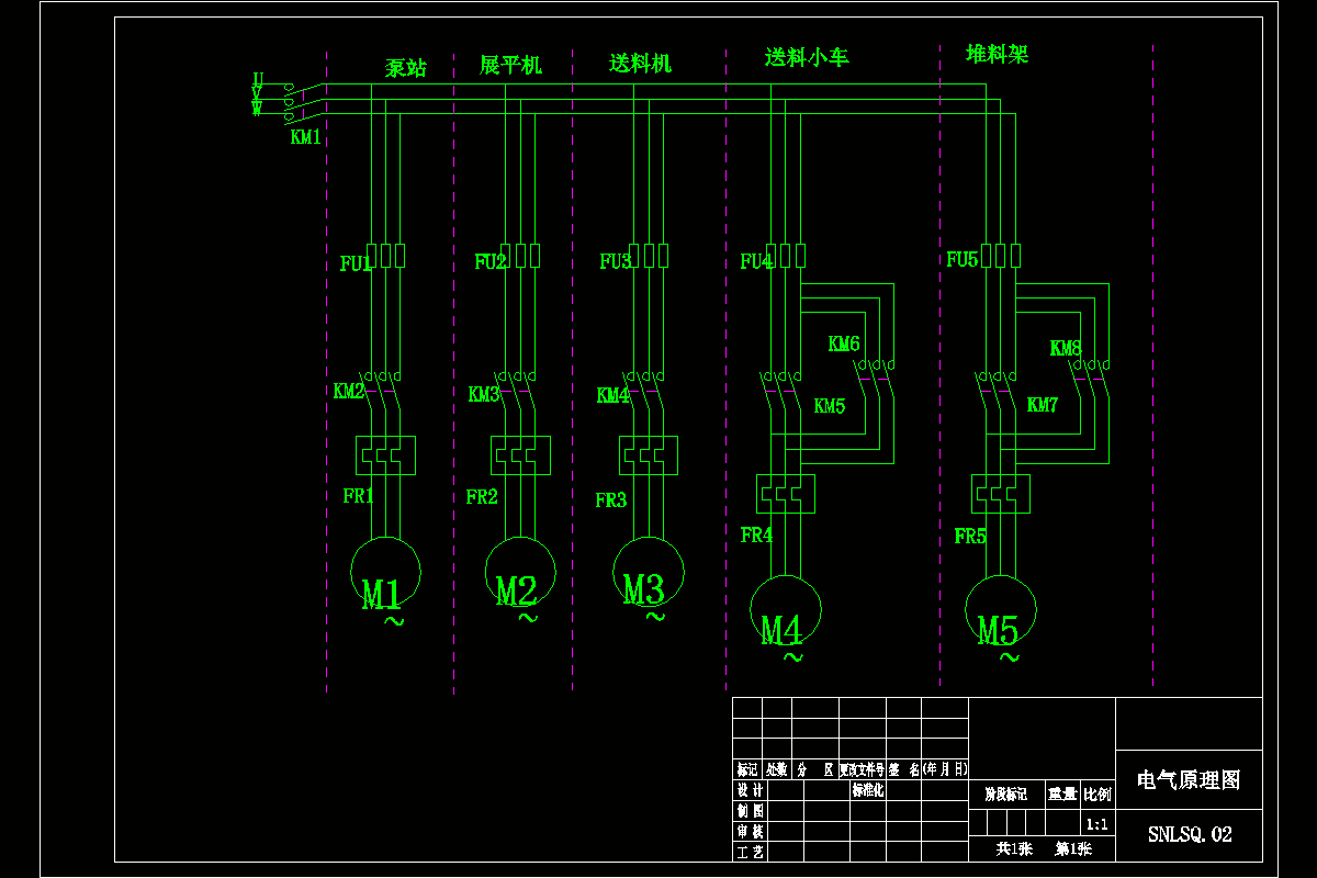
6控制系统设计32

6.1控制系统的动作流程图34

6.2控制系统PLC梯形程序图: 35

6.3控制系统PLC SEL型程序图: 40

6.4程序界面及操作面板45

6.5控制系统有关图纸及操作说明46

7整个设计的经济需求分析48

8结语49

9致谢50

参考文献51

温馨提示:

1、题目前面的备注【字母数字编号】为本站整理分类的编号,与课题内容无关,请选题时忽视;

2、若题目上备注三维,则表示文件里包含三维源文件,由于三维组成零件数量较多,为保证预览截图的简洁性,本站将三维文件夹进行了打包。三维及CAD预览截图,均为本站电脑打开软件进行截图的,保证能够打开,下载原件超高清,下载后解压即可;

3、本站所有资源如无特殊说明,都需要本地电脑安装Office2007。图纸软件为AutoCAD,PROE,UG,SolidWorks,CATIA等;

4、本站所有图文资料仅供用户学习参考,不作为任何商用或其他用途;
5、本站不保证下载资源的准确性、安全性和完整性, 不包修改,不支持退换,同时也不承担用户因使用这些下载资源对自己和他人造成任何形式的伤害或损失;

6、 下载文件中如有侵权或不适当内容,请与我们联系,我们立即纠正。


线