欢迎来到龙图网在线图文分享平台-CAD图纸,设计说明书,工业设计3D模型,三维软件下载!   客服QQ:2363701252
热搜:

工艺夹具 模具设计 数控编程 土木工程 3D模型

P711-主轴齿轮的机械加工工艺规程及铣槽夹具设计 下载积分:50 资料编号: P711

1.打开支付宝或者微信扫描二维码。
2.填写金额:50 
3.添加备注,填写资料编号:
资料编号: P711
4.支付成功后,请发资料编号到邮箱:jxsj168@qq.com
会有专人在15分钟内把资料发到您邮箱
备注:如果付款忘记填写资料编号,则发邮件时附带您的交易明细截图即可。
请耐心等待,如超过30分钟还没收到,请联系客服QQ:2363701252
点击分享:

作品描述

作品包括:

Word版说明书1份,共42页,约16000字

工序卡13张

工艺过程卡1张

任务书一份

CAD版本图纸,共5张

O({48SXB}NFYO5S8F9VP0AX.png

摘  要

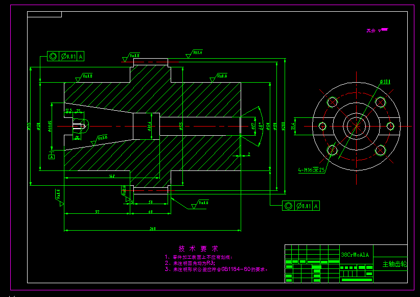
主轴齿轮零件加工工艺设计是包括零件加工的工艺设计、工序设计。在工艺设计中要首先对零件进行分析,了解零件的工艺再设计出毛坯的结构,并选择好零件的加工基准,设计出零件的工艺路线;接着对零件各个工步的工序进行尺寸计算,关键是决定出各个工序的工艺装备及切削用量。主要加工工序安排是先以支承孔系定位加工出顶平面,再以顶平面与支承孔系定位加工出工艺孔。在后续工序中除个别工序外均用顶平面和工艺孔定位加工其他孔系与平面。支承孔系的加工采用的是坐标法镗孔。整个加工过程均选用组合机床。夹具选用专用夹具,机构可以不必自锁,因此生产效率较高,适用于大批量、流水线上加工,能够满足设计要求.机床夹具的种类很多,其中,使用范围最广的通用夹具,规格尺寸多已标准化,并且有专业的工厂进行生产。而广泛用于批量生产,专为某工件加工工序服务的专用夹具,则需要各制造厂根据工件加工工艺自行设计制造。本论文夹具设计的主要内容是设计铣槽夹具。

关键词:主轴齿轮,工艺,工序,切削用量,夹具,铣槽

目  录

摘  要 II

Abstract III

目  录 IV

第1章 毕业设计的目的及其要求 1

1.1 毕业设计的目的 1

1.2 毕业设计的内容和要求 2

1.2.1毕业设计的内容 2

1.2.2毕业设计中对学生的要求 2

1.3 机械加工工艺概述 3

1.4机械加工工艺流程 3

1.5夹具概述 4

1.6机床夹具的功能 4

1.7机床夹具的发展趋势 5

1.7.1机床夹具的现状 5

1.7.2现代机床夹具的发展方向 6

第2章 主轴齿轮零件的工艺分析 7

2.1零件的结构特点与应用 7

2.2零件的工艺分析 8

2.2.1完全退火热处理工艺 8

2.2.2 调质处理工艺 9

2.2.3 去应力退火工艺 12

第3章  毛坯的选择 15

3.1  选择毛坯 15

3.2  确定毛坯的尺寸公差和加工余量 16

3.3  绘制毛坯-零件合图 16

第4章 加工工艺路线的制定 18

4.1 定位基准的选择 18

4.2 表面加工方法的确定 18

4.3 制定工艺路线 19

4.3.1 工艺路线方案一 19

4.3.2 工艺路线方案二 20

4.3.3 工艺方案的比较与分析 20

第5章  机械加工工序设计 22

5.1 工序简图的绘制 22

5.2工序余量的确定与工序尺寸公差确定 22

5.3 机床及设备的选择 23

5.4切削用量计算 24

5.5时间定额估算 26

第6章 铣槽夹具设计 27

6.1设计要求 27

6.2夹具设计 27

6.2.1 定位基准的选择 27

6.2.2 切削力及夹紧力的计算 27

6.3定位误差的分析 29

6.4 定向键与对刀装置设计 29

6.5 夹具设计及操作的简要说明 32

6.6 确定夹具体结构尺寸和总体结构 32

结  论 34

参考文献 35

致  谢 36

温馨提示:

1、题目前面的备注【字母数字编号】为本站整理分类的编号,与课题内容无关,请选题时忽视;

2、若题目上备注三维,则表示文件里包含三维源文件,由于三维组成零件数量较多,为保证预览截图的简洁性,本站将三维文件夹进行了打包。三维及CAD预览截图,均为本站电脑打开软件进行截图的,保证能够打开,下载原件超高清,下载后解压即可;

3、本站所有资源如无特殊说明,都需要本地电脑安装Office2007。图纸软件为AutoCAD,PROE,UG,SolidWorks,CATIA等;

4、本站所有图文资料仅供用户学习参考,不作为任何商用或其他用途;
5、本站不保证下载资源的准确性、安全性和完整性, 不包修改,不支持退换,同时也不承担用户因使用这些下载资源对自己和他人造成任何形式的伤害或损失;

6、 下载文件中如有侵权或不适当内容,请与我们联系,我们立即纠正。


线