

作品包括:
说明书1份,共47页,约10000字左右
CAD版本本图纸,共4张
摘要
中药是中华民族五千年传统文化的瑰宝,是千百年医疗实践的结晶,也是世界优秀文化的精华。我国中药产业经过几十年的发展,已具有一定的规模和研发能力,在中药材、中药饮片和剂型等方面取得了一定的成绩。然而随着人们生活水平的不断提高,以及新的健康理念产生,国内市场对中药的需求量迅速增长,竞争力的加强,中药的发展面临着巨大的挑战和机遇。
近百年来,西医西药逐渐主导我国医疗市场,已薪火相传五千年的中医中药遇到了前所未有的困难。资料显示,我国著名中医专家已从上世纪 80 年代的 5000 余名骤减至现在的不足 500 名,仅有 27%的百姓生病后愿意看中医—中医药正陷入传承危机。时至今日,学术界仍有人公然以科学的名义提出“废除中医中药”的观点,阻碍了中医药的发展和振兴。[1]
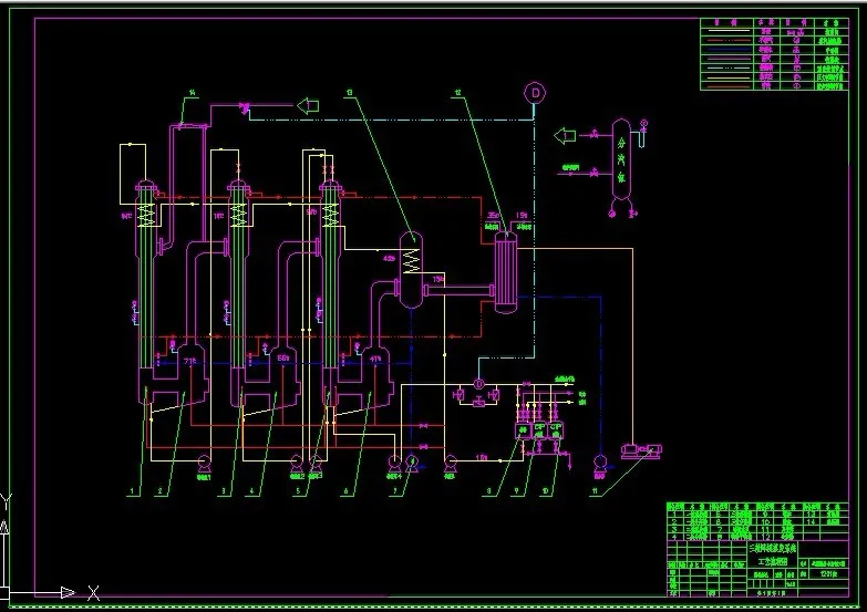
中药三效降膜蒸发系统是将料液自降膜蒸发器加热室上管箱加入,经液体分布及成膜装置,均匀分配到各换热管内,在重力和真空诱导及气流作用下,成均匀膜状自上而下流动。流动过程中,被壳程加热介质加热汽化,产生的蒸汽与液相共同进入蒸发器的分离室,汽液经充分分离,蒸汽进入冷凝器冷凝(单效操作)或进入下一效蒸发器作为加热介质,从而实现多效操作,液相则由分离室排出。三效蒸发器主要由相互串联的三组蒸发器、冷凝器、分离器和辅助设备等组成三组蒸发器以串联的形式运行,组成三效蒸发器。 整套蒸发系统采用连续进料连续出料的生产方式,实现了对中药的蒸发浓缩。
关键词:发展现状; 发展和振兴; 三效降模; 料液; 蒸发系统
目 录
第一章 设计内容与采取方法 1
1.1 设计内容 1
1.2 采取方法 1
第二章 蒸发分类与技术 2
2.1 蒸发分类 2
2.2 蒸发设备 2
2.3 蒸发流程 2
2.4 蒸发特点 3
2.5 蒸发技术 3
2.6 降膜蒸发器 4
2.7 三效降膜蒸发器的特点 5
2.8 多效降膜式蒸发器的特点 6
第三章 设计计算 7
3.1 物料衡算 7
3.1.1 蒸发水量 7
3.1.2 热压泵的喷射系数 7
3.1.3 计算热压泵喷射系数μ 8
3.2 热量衡算 8
3.2.1 一效蒸发罐的热量衡算 8
3.2.2 二效蒸发罐的热量衡算 10
3.2.3 三效蒸发罐的热量衡算 11
3.2.4 总热量衡算 12
3.3 蒸发罐设计计算 12
3.3.1 各效蒸发罐设计 13
3.3.2 周边流量校核 14
3.3.3 蒸发罐筒体内径 16
3.3.4 蒸发罐壁厚校核 17
3.4 各效预热盘管的设计计算 22
3.4.1 一效预热盘管 22
3.4.2 二效预热盘管 23
3.4.3 一效预热盘管 24
3.5 筒体封头的设计 25
3.6 分离器直径和高度的设计 26
3.6.1 分离器直径 27
3.6.2 分离室高度 27
3.6.3 分离器壁厚设计 27
3.6.4 分离器封头的设计 28
3.7 热能压缩泵的设计 29
3.7.1 拉伐尔喷嘴的计算 30
3.8 预热器的设计 31
3.9 冷凝器的设计 32
3.9.1 热量 32
3.9.2 冷凝器所需冷却的热量 32
3.9.3 冷凝器的结构设计 33
3.9.4 冷凝器封头 33
3.9.5 冷凝器壁厚校核 33
3.10 管路设计计算 34
3.10.1 蒸汽矩形管道设计 34
3.10.2 上、下不凝气管 35
3.10.3 冷凝水出口管 35
3.11 泵的设计与选择 35
3.11.1 离心泵的设计与选择 36
3.11.2 真空泵的选择与设计 36
3.12 CIP 局部清洗系统 37
第四章 安装前的准备要求与安装注意事项 38
参考文献 39
致谢 40
温馨提示:
1、题目前面的备注【字母数字编号】为本站整理分类的编号,与课题内容无关,请选题时忽视;
2、若题目上备注三维,则表示文件里包含三维源文件,由于三维组成零件数量较多,为保证预览截图的简洁性,本站将三维文件夹进行了打包。三维及CAD预览截图,均为本站电脑打开软件进行截图的,保证能够打开,下载原件超高清,下载后解压即可;
3、本站所有资源如无特殊说明,都需要本地电脑安装Office2007。图纸软件为AutoCAD,PROE,UG,SolidWorks,CATIA等;
4、本站所有图文资料仅供用户学习参考,不作为任何商用或其他用途;
5、本站不保证下载资源的准确性、安全性和完整性, 不包修改,不支持退换,同时也不承担用户因使用这些下载资源对自己和他人造成任何形式的伤害或损失;
6、 下载文件中如有侵权或不适当内容,请与我们联系,我们立即纠正。