

作品包括:
word说明书一份,共55页,约20000字
CAD版本图纸,共7张
摘要
本论文是设计一种用于带式输送机的液压自动张紧及检测装置。首先,通过查阅资料,分析了现有的张紧装置的优缺点,并在此基础上设计了装置的总体布局。其次,通过对工况要求的分析,选择液压张紧的方式,并查阅资料设计了该装置的液压系统,主要部件液压缸以及对部分辅助液压元件进行了计算和选择。最后,通过与指导老师交流和查阅资料选择了用单片机控制的液压检测装置对皮带进行自动张紧。采用单片机具有反应快,实时监控等优点,达到生产使用的要求。该装置可作为大型带式输送机的张紧装置,例如煤矿上的带式输送机等。
关键词 带式输送机;液压系统;液压缸;单片机;绞车
目 录
摘要 I
Abstract II
1 绪论 1
1.1带式输送机简述 1
1.2带式输送机的工作原理 1
1.3带式输送机的构成及特点 1
1.3.1 带式输送机的构成 1
1.3.2带式输送机的特点 2
1.4 带式输送机张紧装置的作用和类型 3
1.5现有带式输送机张紧装置的原理及特点 3
1.5.1重锤式张紧装置 3
1.5.2螺旋式张紧装置 4
1.5.3钢绳绞车式张紧装置 4
1.5.4电控自动张紧装置 4
1.6带式输送机液压张紧装置 5
1.7液压式自动张紧装置的设计 7
2 皮带运输机液压自动张紧装置的总体结构 8
2.1总体结构各部件的确定 8
2.1.1执行部件的选择 8
2.1.2控制部件的选择 8
2.1.3动力及其它部件的选择 8
2.2系统结构布置简图绘制 8
2.2.1张紧装置总体组成及其作用 9
2.2.2系统结构布置简图 9
3 张紧装置的液压系统设计 10
3.1设计参数和拉紧装置应该满足要求分析 10
3.1.1设计参数 10
3.1.2设计要求分析 10
3.2工况分析并确定液压缸参数 11
3.1.1负载分析初步确定各工况的负载和速度 11
3.1.2初步确定液压缸参数 11
3.3液压缸的设计 12
3.3.1液压缸的类型确定 12
3.3.2液压缸的安装形式 13
3.3.3液压缸重要技术性能参数的计算 14
3.3.4缸筒的设计与计算 14
3.4活塞杆的设计与计算 17
3.4.1活塞杆尺寸的确定 17
3.4.2活塞杆的形式和材料及技术要求 17
3.4.3活塞杆的强度计算 18
3.4.4活塞杆的结构设计 18
3.5活塞的设计与计算 19
3.5.1活塞的结构形式 19
3.5.2活塞的材料及技术要求 19
3.5.3活塞的尺寸的确定 20
3.6导向套的设计与计算 20
3.7端盖和缸底的设计与计算 21
3.7.1端盖的设计 21
3.7.2端盖的材料和技术要求 22
3.8其他零件的设计与计算 22
3.8.1油口的设计与计算 22
3.8.2挡圈的设计选择 23
3.8.3轴套的设计与计算 24
3.9液压缸的密封防尘导向的选择 24
3.9.1端盖和活塞杆的密封防尘 24
3.9.2端盖和缸筒的密封 25
3.9.3活塞和活塞杆的密封 26
3.9.4活塞和缸筒的密封 26
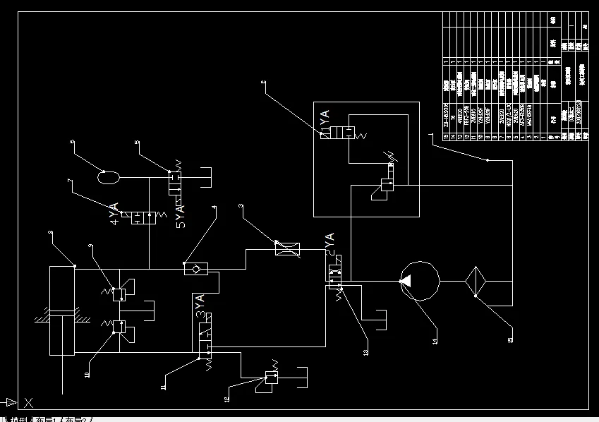
3.10液压回路的分析及选择 26
3.10.1液压回路的选择 26
3.10.2液压回路的组合及其动作原理 28
3.11液压元件的选择 29
3.11.1液压泵的计算与选择 29
3.11.2驱动电机的计算和选择 30
3.11.3液压元件型号 30
3.11.4油管的计算和选择 30
3.11.5蓄能器,油箱的选择 31
4 外设的选用 33
4.1绞车的选型 33
4.2滑轮的设计与选用 33
5 张紧装置的控制系统设计 35
5.1控制功能分析 35
5.2硬件的选择 36
5.2.1单片机的选择 36
5.2.2压力传感器的选择 37
5.2.3模数转换器的选择 38
5.2.4变频器的选择 39
5.3程序流程图的设计 42
5.3.1单片机2控制变频器程序流程图 42
5.3.2单片机1的程序流程图 43
5.4电路图的绘制 44
结论 46
致谢 47
参考文献 48
温馨提示:
1、题目前面的备注【字母数字编号】为本站整理分类的编号,与课题内容无关,请选题时忽视;
2、若题目上备注三维,则表示文件里包含三维源文件,由于三维组成零件数量较多,为保证预览截图的简洁性,本站将三维文件夹进行了打包。三维及CAD预览截图,均为本站电脑打开软件进行截图的,保证能够打开,下载原件超高清,下载后解压即可;
3、本站所有资源如无特殊说明,都需要本地电脑安装Office2007。图纸软件为AutoCAD,PROE,UG,SolidWorks,CATIA等;
4、本站所有图文资料仅供用户学习参考,不作为任何商用或其他用途;
5、本站不保证下载资源的准确性、安全性和完整性, 不包修改,不支持退换,同时也不承担用户因使用这些下载资源对自己和他人造成任何形式的伤害或损失;
6、 下载文件中如有侵权或不适当内容,请与我们联系,我们立即纠正。