

作品包括:
word说明书一份,共41页,约17000字
CAD版本图纸,共7张
摘要
根据国内自动吹制设备开发不广泛和对灯具需求量日益增长的的现状,本课题拟通过设计一系列的四轴联动机构,能够同时实现顶住玻璃棒的双轴相对移动和加热燃气头的横纵向移动,达到自动吹制灯具的目的。整个课题大致分玻璃成型机的四轴联动机构机械设计和轴移动位置检测设计。
本课题分别对主轴,横向移动系统,纵向移动系统进行了设计。横向移动系统采用步进电机直接带动齿轮,再通过齿轮传动带动轴转动,最后通过滚珠丝杠将轴的旋转运动变为喷火头的直线运动。
关键词 传动;横向移动系统;纵向移动系统;检测
目 录
摘要II
AbstractIII
1 绪论1
1.1 玻璃吹制的发展背景及趋势1
1.1.1 国内外玻璃吹制系统的发展概况1
1.1.2 玻璃吹制技术的发展趋势1
1.2 自动吹制比手工吹制的优势2
1.2.1 手工吹制技术2
2 玻璃成型机的总体方案设计5
2.1 系统原理分析5
2.2 系统的工艺和气路图6
2.2.1 系统的工艺6
2.2.2 玻璃成型机的控制气路图6
2.3 系统的控制方案7
2.4 主要传动机构8
3 玻璃成型机的传动及组件设计10
3.1滚珠丝杠螺母副10
3.1.1工作原理与结构10
3.1.2滚珠丝杠副的主要尺寸、精度等级11
3.1.3滚珠丝杠副的安装11
3.2 齿轮设计12
3.3 传动轴设计17
3.4 纵向移动系统19
3.4.1纵向移动系统的总体设计19
3.4.2纵向移动系统传动齿轮的设计19
3.5横向移动系统23
3.5.1横向移动系统的总体设计23
3.5.2横向移动系统传动齿轮的设计23
4 控制部分设计28
4.1 主轴电机的选择28
4.2 横向驱动电机的选择28
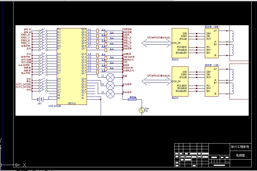
4.3 FM353步进电机的选择与分析28
4.4 控制电路31
4.5 PLC外部控制接线电路32
4.6 操作面板的设计32
结 论34
致谢35
参考文献36
温馨提示:
1、题目前面的备注【字母数字编号】为本站整理分类的编号,与课题内容无关,请选题时忽视;
2、若题目上备注三维,则表示文件里包含三维源文件,由于三维组成零件数量较多,为保证预览截图的简洁性,本站将三维文件夹进行了打包。三维及CAD预览截图,均为本站电脑打开软件进行截图的,保证能够打开,下载原件超高清,下载后解压即可;
3、本站所有资源如无特殊说明,都需要本地电脑安装Office2007。图纸软件为AutoCAD,PROE,UG,SolidWorks,CATIA等;
4、本站所有图文资料仅供用户学习参考,不作为任何商用或其他用途;
5、本站不保证下载资源的准确性、安全性和完整性, 不包修改,不支持退换,同时也不承担用户因使用这些下载资源对自己和他人造成任何形式的伤害或损失;
6、 下载文件中如有侵权或不适当内容,请与我们联系,我们立即纠正。