

作品包括:
Word版说明书1份,共46页,约12000字
CAD版本图纸,共5张
SW三维图一份
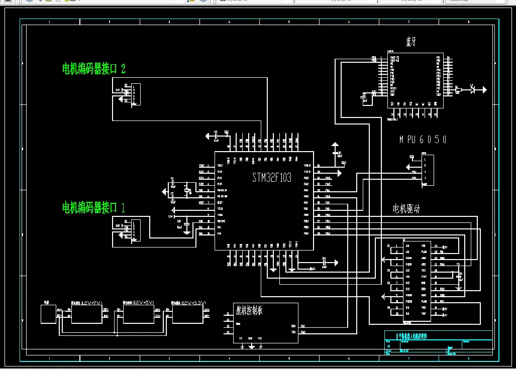
电路图一份
程序一份
摘要
机器人技术是一个集环境感知、轨迹规划、机械手应用等功能于一体的机电一体化系统。它是集中了计算机、机构学、传感技术、电子技术、人工智能及自动控制等多科而形成的高新技术。人类社会始终朝着自动化和智能化方向发展,机器人研发、制造和应用将成为衡量国家科技创新和高端制造业水平的重要标志,是国家科技发展的战略需求。智能机器人的下一步发展将体现在作业能力、人机交互、安全性等诸多方面的提升和改进上。所以,随着社会的发展,智能化已经成为各类产品的主要发展方向,人们也在不断的用科技来改变生活,基于此,我们考虑将平衡车与机械臂相结合,制作一款自平衡服务机器人。本文介绍了基于STM32F103单片机的自平衡小车系统的设计。系统基于陀螺仪,利用PID平衡算法,对小车的速度倾斜角度平衡状态来进行检测,并通过单片机来控制电机来实现小车平衡地运动。系统中采用舵机控制板控制舵机,使机械臂完成一定的动作。本次设计将手机与机器人联系起来,通过手机可以向平衡小车发送命令,平衡小车也可以将自身的数据发送到手机上,从而可以通过手机实时地控制小车,也能在手机上观察到小车的状态。此款机器人主要针对办公室生活和家庭生活中,他可以为在我们疲惫的时候为我们跳一支舞蹈,通过手机蓝牙控制机器人的活动,方便快捷。希望我们的这个机器人可以为我们的生活提供方便,使得我们的生活更为简单。
关键词:自平衡 机械臂 手机控制
目录
第一章 设计综述 1
1.1 项目概述 1
1.1.1 项目背景 1
1.1.2 研究现状 1
1.2 系统设计任务概述 3
1.3 课程设计主要内容 3
第二章 方案设计 4
2.1 机械结构方案设计 4
2.2 驱动方案选择 5
2.3 传感器的选择 6
2.3.1 姿态检测传感器 6
2.3.2 速度传感器 6
2.4 结构的合理性 8
第三章 机械系统设计 8
3.1 机械系统总体方案 8
3.2 关键尺寸设计 9
3.3 关键零部件结构设计 10
3.4 驱动关节运动轨迹规划 11
第四章 控制系统设计 12
4.1 控制系统总体方案 12
4.2 运动控制器选型 12
4.2.1 电机驱动模块 12
4.2.2 驱动电机控制电路设计 13
4.3 传感检测外围电路设计 14
4.4 电源供电电路设计 14
第五章 软件系统设计 15
5.1 软件系统总体方案 15
5.2 平衡控制方案与流程 15
5.2.1 PID算法简介 15
5.2.2 直立控制 16
5.2.3 速度控制 17
5.2.4 转向控制 18
5.3 蓝牙控制方案 19
5.3.1 基本配置 19
5.3.2 串口3接收中断 20
5.4 舵机控制方案 20
5.4.1 基本配置 20
5.4.2 发送数据函数 21
5.5 手机APP控制端介绍 23
5.5.1 界面介绍 23
5.5.2 控制方法 23
第六章 装配与调试 25
6.1 机器人系统整体装配 25
6.2 系统调试流程 26
6.3 设计创新点 26
6.4 系统缺陷与改进 26
第七章 市场应用前景分析 27
7.1 市场调查分析 27
7.2 市场行业分析 27
7.3 目标市场的确定以及市场实施 28
7.4 产品未来市场描述 28
第八章 总结及感想 29
8.1 项目总结 29
8.2 感想 29
参考文献 30
附录一 材料清单
附录二 程序源代码
温馨提示:
1、题目前面的备注【字母数字编号】为本站整理分类的编号,与课题内容无关,请选题时忽视;
2、若题目上备注三维,则表示文件里包含三维源文件,由于三维组成零件数量较多,为保证预览截图的简洁性,本站将三维文件夹进行了打包。三维及CAD预览截图,均为本站电脑打开软件进行截图的,保证能够打开,下载原件超高清,下载后解压即可;
3、本站所有资源如无特殊说明,都需要本地电脑安装Office2007。图纸软件为AutoCAD,PROE,UG,SolidWorks,CATIA等;
4、本站所有图文资料仅供用户学习参考,不作为任何商用或其他用途;
5、本站不保证下载资源的准确性、安全性和完整性, 不包修改,不支持退换,同时也不承担用户因使用这些下载资源对自己和他人造成任何形式的伤害或损失;
6、 下载文件中如有侵权或不适当内容,请与我们联系,我们立即纠正。