

作品包括:
Word版设计说明书1份
CAD版本图纸,共6张

摘要
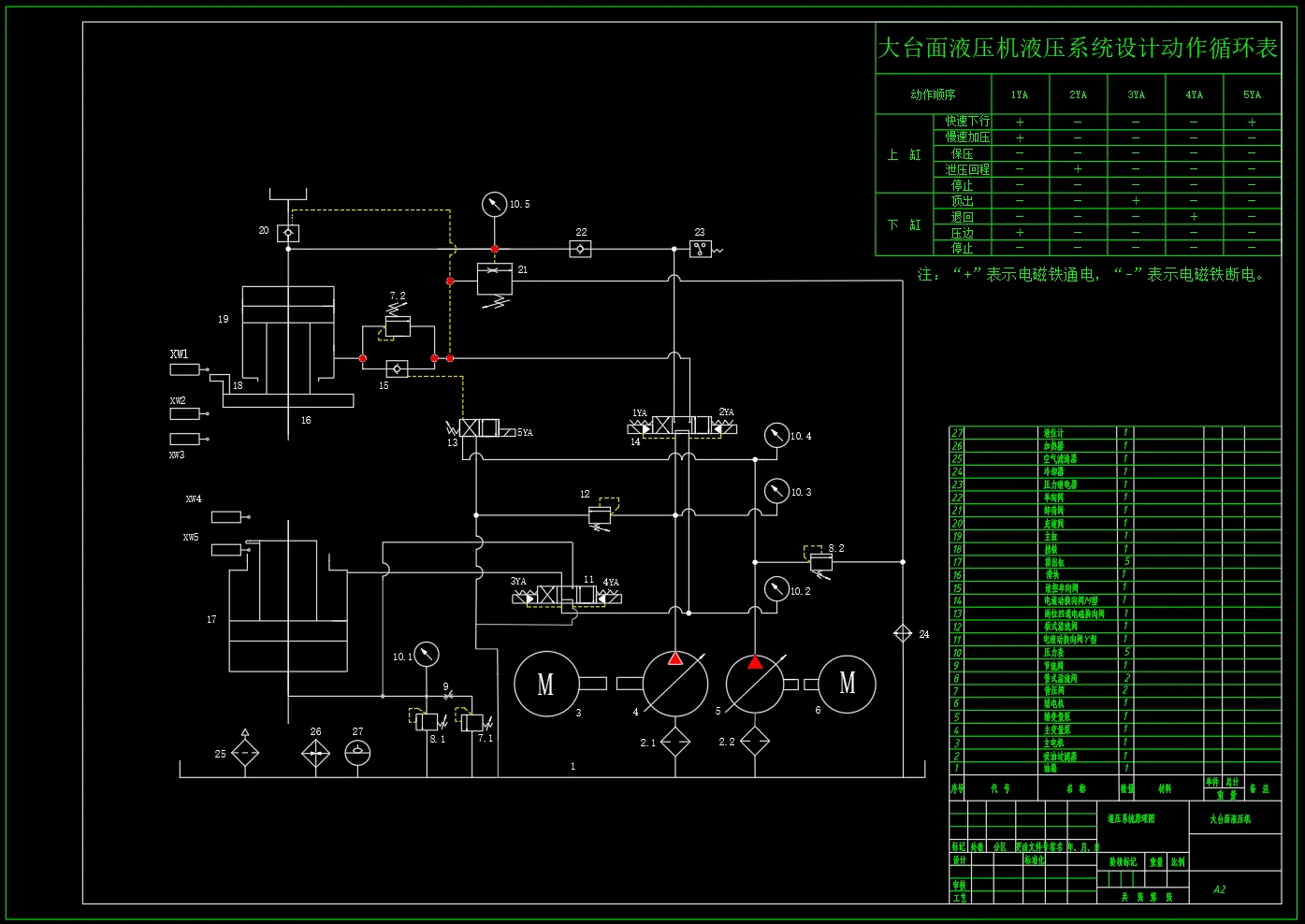
(1)实现功能:主缸:快速下行—慢速加压—保压—泄压回程—停止的循环动作顶出缸:顶出—退回,或者是浮动压边—停止—顶出的动作循环 (2)基本参数:工作台液压缸最大压制力8100000N,工作台运动部件重力(回程力)520000N,空载快下速度0.1m/s,快速回程速度为0.035m/s,工作台工进速度为0.008m/s,最大行程总和800mm,设定快进行程700mm,工进行程100mm,不考虑摩擦力,工作台启动时间(加减速时间0.1s):,液压缸机械效率为0.9,顶出力F=300000N,顶出行程250mm。
温馨提示:
1、题目前面的备注【字母数字编号】为本站整理分类的编号,与课题内容无关,请选题时忽视;
2、若题目上备注三维,则表示文件里包含三维源文件,由于三维组成零件数量较多,为保证预览截图的简洁性,本站将三维文件夹进行了打包。三维及CAD预览截图,均为本站电脑打开软件进行截图的,保证能够打开,下载原件超高清,下载后解压即可;
3、本站所有资源如无特殊说明,都需要本地电脑安装Office2007。图纸软件为AutoCAD,PROE,UG,SolidWorks,CATIA等;
4、本站所有图文资料仅供用户学习参考,不作为任何商用或其他用途;
5、本站不保证下载资源的准确性、安全性和完整性, 不包修改,不支持退换,同时也不承担用户因使用这些下载资源对自己和他人造成任何形式的伤害或损失;
6、 下载文件中如有侵权或不适当内容,请与我们联系,我们立即纠正。