

作品包括:
Word设计说明书1份,共36页
CAD版本图纸,共5张
摘要
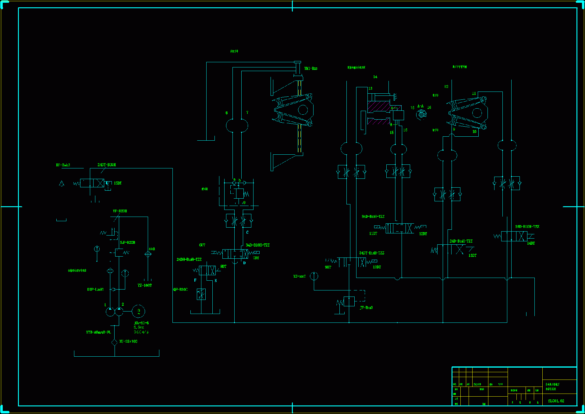
自动换刀机械手的总功能设计 在本说明书中,首先扼要的介绍了自动换刀装置,以及将自动换刀装置发展成机械手的原因和机械手在生产中的作用;在第二部分中,介绍了工业机械手的组成和分类以及机械手的缓冲器与定位元件,并对机械手的手机身作了简单的介绍。在第三部分中我们分别就驱动系统、控制系统、执行系统论证了一些方案,并从中选出了一些合理的功能单元,最后进行最佳方案的组合。经详细的技术评价与综合方案评价后确定本说明书中的方案一为最优;由于整体设计的需要,我们选择了液压系统作为驱动系统。一方面,液压传动的速度快,反应灵敏,传动平稳;另一方面是其运行精确,可以达到较高的定位精度。第四部分进行了有关机械手的计算。第五部分介绍了我所设计的滑座伸缩和回转机构。第六部分我们对工业机械手的工作顺序进行了分析。第七部分我们叙述了未来机械手的发展趋势。由此我们可以看到目前工业机械手的应用在逐渐的扩大,技术性能在不断的提高。最后,我们记录了心得体会。
温馨提示:
1、题目前面的备注【字母数字编号】为本站整理分类的编号,与课题内容无关,请选题时忽视;
2、若题目上备注三维,则表示文件里包含三维源文件,由于三维组成零件数量较多,为保证预览截图的简洁性,本站将三维文件夹进行了打包。三维及CAD预览截图,均为本站电脑打开软件进行截图的,保证能够打开,下载原件超高清,下载后解压即可;
3、本站所有资源如无特殊说明,都需要本地电脑安装Office2007。图纸软件为AutoCAD,PROE,UG,SolidWorks,CATIA等;
4、本站所有图文资料仅供用户学习参考,不作为任何商用或其他用途;
5、本站不保证下载资源的准确性、安全性和完整性, 不包修改,不支持退换,同时也不承担用户因使用这些下载资源对自己和他人造成任何形式的伤害或损失;
6、 下载文件中如有侵权或不适当内容,请与我们联系,我们立即纠正。