

作品包括:
Word设计说明书1份,共44页
CAD版本图纸,共6张
摘要
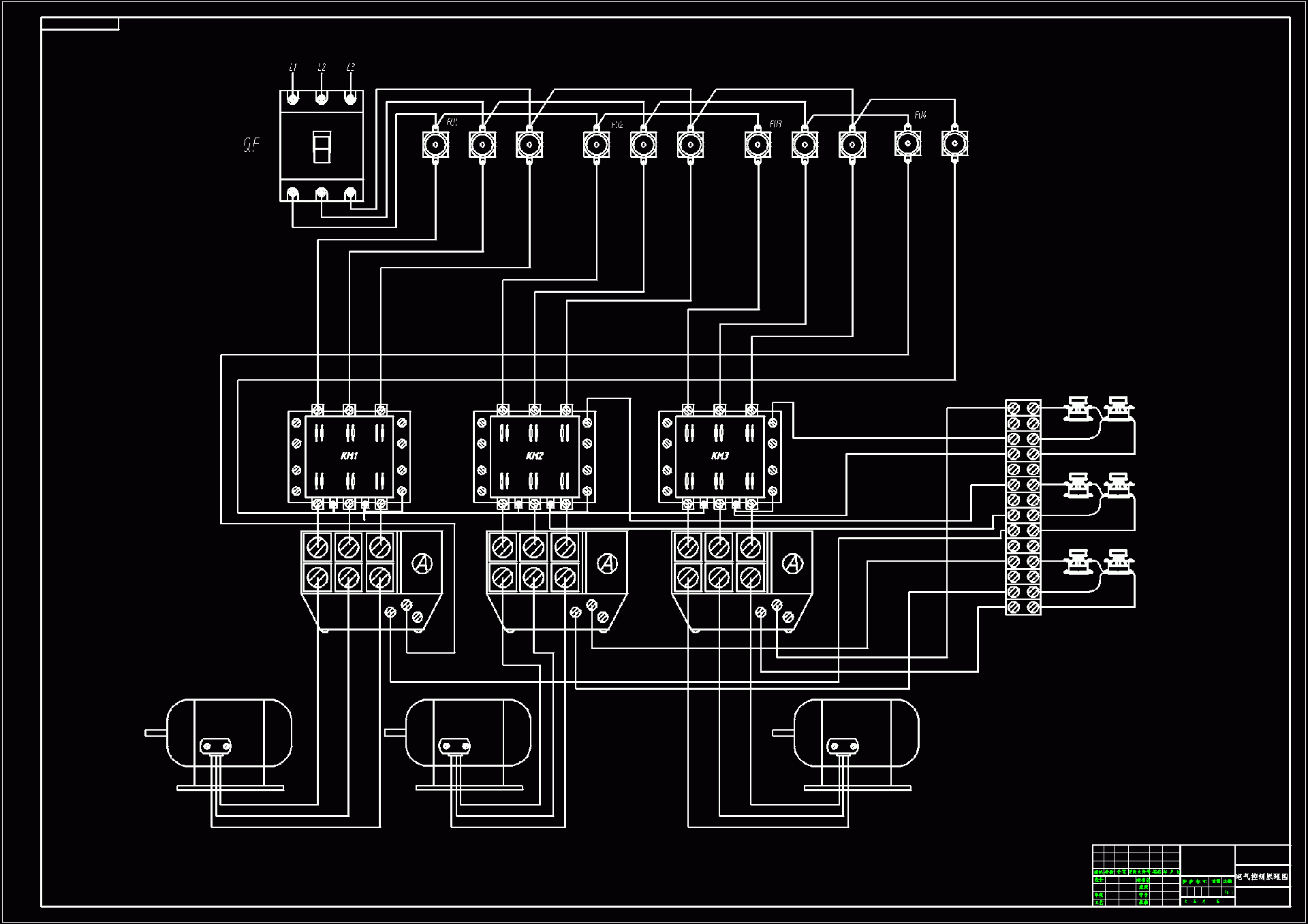
本文以变速箱壳体镗床组合机床为研究对象,通过对主要结构和运动形式的探究以及对机床的工作过程和控制要求分析,给出了机床动作循环图、液压元件动作表;并采用PLC控制系统的设计方法, 进行了软硬件设计,列出了PLC的I/O地址分配表,绘制了PLC的I/O分配图和单循环自动工作流程图,编写PLC控制程序的梯形图使整个控制系统的操作变得简单,大大提高了系统的自动化程度和实用性。 本文首先介绍PLC和组合机床的历史与发展,并着重论述了组合机床的结构和运动形式以及控制方式,接着对PLC的组成和结构进行了分析,并对PLC控制系统的总体设计和程序的表达方式做了概述,接着根据相关内容画出顺序功能图并利用FX-2N画出PLC梯形图。在文章的最后还介绍了PLC控制系统安装维护以及对说明书的进一步总结。
温馨提示:
1、题目前面的备注【字母数字编号】为本站整理分类的编号,与课题内容无关,请选题时忽视;
2、若题目上备注三维,则表示文件里包含三维源文件,由于三维组成零件数量较多,为保证预览截图的简洁性,本站将三维文件夹进行了打包。三维及CAD预览截图,均为本站电脑打开软件进行截图的,保证能够打开,下载原件超高清,下载后解压即可;
3、本站所有资源如无特殊说明,都需要本地电脑安装Office2007。图纸软件为AutoCAD,PROE,UG,SolidWorks,CATIA等;
4、本站所有图文资料仅供用户学习参考,不作为任何商用或其他用途;
5、本站不保证下载资源的准确性、安全性和完整性, 不包修改,不支持退换,同时也不承担用户因使用这些下载资源对自己和他人造成任何形式的伤害或损失;
6、 下载文件中如有侵权或不适当内容,请与我们联系,我们立即纠正。