

作品包括:
Word设计说明书1份,共39页,约18000字
任务书一份
开题报告一份
外文翻译一份
CAD版本图纸,共14张

摘要
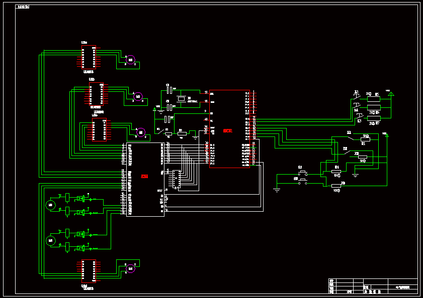
随着老龄化的加剧和医患护理费用的增加,对能为患者与行动不便的老人等提供简单护理的机器人的需求也变得更加急切,本课题设计的护理机器人的整个过程中,综合应用所学知识,不断获取和完善相关的专业知识,达到知识的增加与能力的提高的目的。 本文介绍了国内外护理机器人技术的发展现状及前景,按课题需要进行护理机器人手臂和底盘行走系统的结构设计,手臂为三自由度手臂,用电机带动扇形齿轮的啮合实现手抓的放松与夹紧,底盘行走则采用双电机带动,实现差动行驶。进行部件、电机选型并对手臂齿轮的传递强度进行计算,最后从硬件和软件两个方面设计了单片机在机械手控制中的应用。设计了单片机的控制电路,绘制了程序流程图。
温馨提示:
1、题目前面的备注【字母数字编号】为本站整理分类的编号,与课题内容无关,请选题时忽视;
2、若题目上备注三维,则表示文件里包含三维源文件,由于三维组成零件数量较多,为保证预览截图的简洁性,本站将三维文件夹进行了打包。三维及CAD预览截图,均为本站电脑打开软件进行截图的,保证能够打开,下载原件超高清,下载后解压即可;
3、本站所有资源如无特殊说明,都需要本地电脑安装Office2007。图纸软件为AutoCAD,PROE,UG,SolidWorks,CATIA等;
4、本站所有图文资料仅供用户学习参考,不作为任何商用或其他用途;
5、本站不保证下载资源的准确性、安全性和完整性, 不包修改,不支持退换,同时也不承担用户因使用这些下载资源对自己和他人造成任何形式的伤害或损失;
6、 下载文件中如有侵权或不适当内容,请与我们联系,我们立即纠正。