

作品包括:
Word设计说明书1份,共48页,约21000字
任务书一份
开题报告一份
外文翻译一份
CAD版本图纸,共5张
摘要
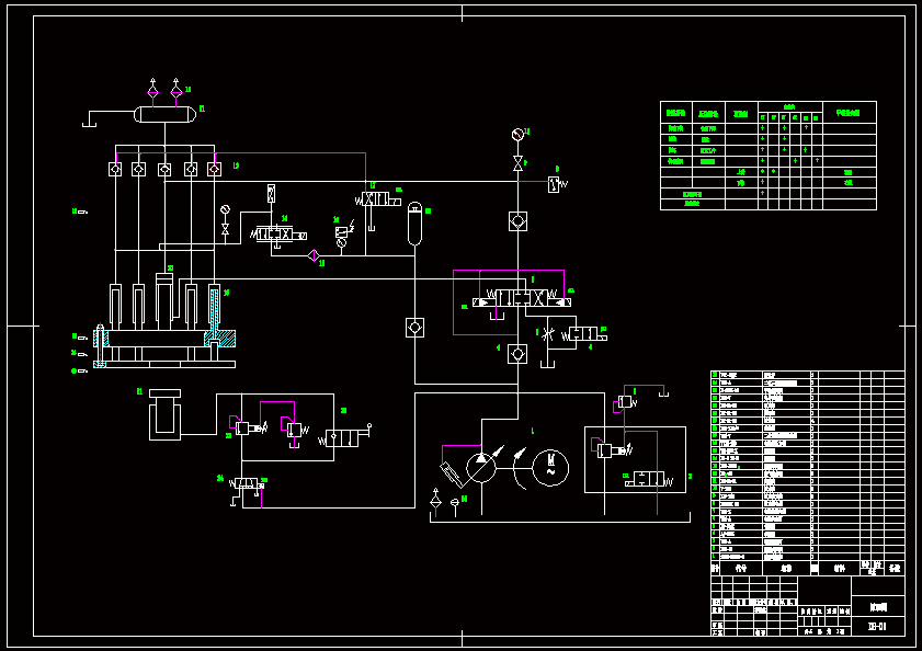
本说明书介绍了63吨低能耗双动双动液压机液压系统的设计。 在本次设计中,根据国内外对冲压液压机的研究,依据主缸、压边缸、回程缸的动作要求制定了液压系统的工作原理图。进行了液压元件包括液压泵、液压阀的选择,电机功率的确定及管道尺寸、油箱容量的确定,同时进行了液压系统性能验算。本液压机液压装置由油箱,滑阀集成系统,充液阀,充液箱和仪表架等部件组成。本系统主要采用滑阀,因为系统的小流量。
温馨提示:
1、题目前面的备注【字母数字编号】为本站整理分类的编号,与课题内容无关,请选题时忽视;
2、若题目上备注三维,则表示文件里包含三维源文件,由于三维组成零件数量较多,为保证预览截图的简洁性,本站将三维文件夹进行了打包。三维及CAD预览截图,均为本站电脑打开软件进行截图的,保证能够打开,下载原件超高清,下载后解压即可;
3、本站所有资源如无特殊说明,都需要本地电脑安装Office2007。图纸软件为AutoCAD,PROE,UG,SolidWorks,CATIA等;
4、本站所有图文资料仅供用户学习参考,不作为任何商用或其他用途;
5、本站不保证下载资源的准确性、安全性和完整性, 不包修改,不支持退换,同时也不承担用户因使用这些下载资源对自己和他人造成任何形式的伤害或损失;
6、 下载文件中如有侵权或不适当内容,请与我们联系,我们立即纠正。