

作品包括:
Word设计说明书1份,共47页,约16000字
任务书一份
开题报告一份
外文翻译一份
CAD版本图纸,共9张

摘要
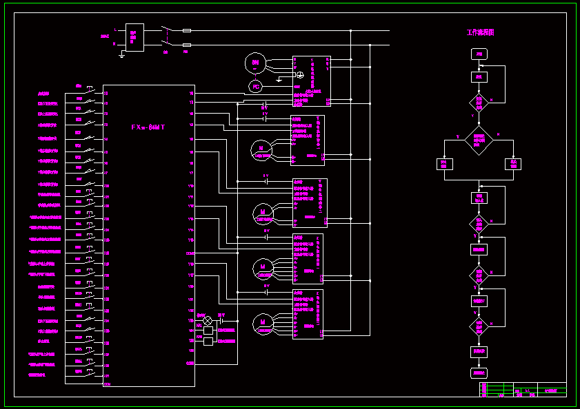
本设计是锅炉膜式壁管屏双头自动气割机,是针对上海锅炉厂生产的锅炉膜式壁管屏的切割工艺进行改进。由于现有的切割设备存在生产效率低、工人劳动强度大和产品质量不稳定等问题,进行技术改造是势在必行。本设计在现有的机械系统的基础上,添加合适的传动部件,并引入控制系统,实现该机器的自动运行。具体如下:X轴方向采用齿轮齿条传动,通过伺服电机来驱动,实现整个机身的前后移动;Y轴方向采用梯形同步带传动,通过步进电机来驱动,实现切割头的左右移动;Z轴方向采用滚轴丝杠传动,通过步进电机驱动,实现切割头的上下运动;控制部分采用PLC来实现自动控制,控制程序分为自动运行部分和手动调整部分,便于操作工人对机器的控制。导向方面:X轴采用工字型钢轨,单侧驱动,另一侧随动的方式;Y轴采用矩形镶嵌导轨,既能承受切割头的重力,又能承受切割头侧面安装产生的倾覆力矩;Z轴采用滚动导轨,减小摩擦力,提高传动精度。本文主要进行传动部件和控制系统的设计,系统地介绍了该机械各个运动部分的组成。通过进行技术改造,可大大弥补现有设备的不足,对产品质量的提高是大有裨益的。
温馨提示:
1、题目前面的备注【字母数字编号】为本站整理分类的编号,与课题内容无关,请选题时忽视;
2、若题目上备注三维,则表示文件里包含三维源文件,由于三维组成零件数量较多,为保证预览截图的简洁性,本站将三维文件夹进行了打包。三维及CAD预览截图,均为本站电脑打开软件进行截图的,保证能够打开,下载原件超高清,下载后解压即可;
3、本站所有资源如无特殊说明,都需要本地电脑安装Office2007。图纸软件为AutoCAD,PROE,UG,SolidWorks,CATIA等;
4、本站所有图文资料仅供用户学习参考,不作为任何商用或其他用途;
5、本站不保证下载资源的准确性、安全性和完整性, 不包修改,不支持退换,同时也不承担用户因使用这些下载资源对自己和他人造成任何形式的伤害或损失;
6、 下载文件中如有侵权或不适当内容,请与我们联系,我们立即纠正。