

作品包括:
说明书一份,共50页,约18000字
CAD版本图纸,共1张
摘 要
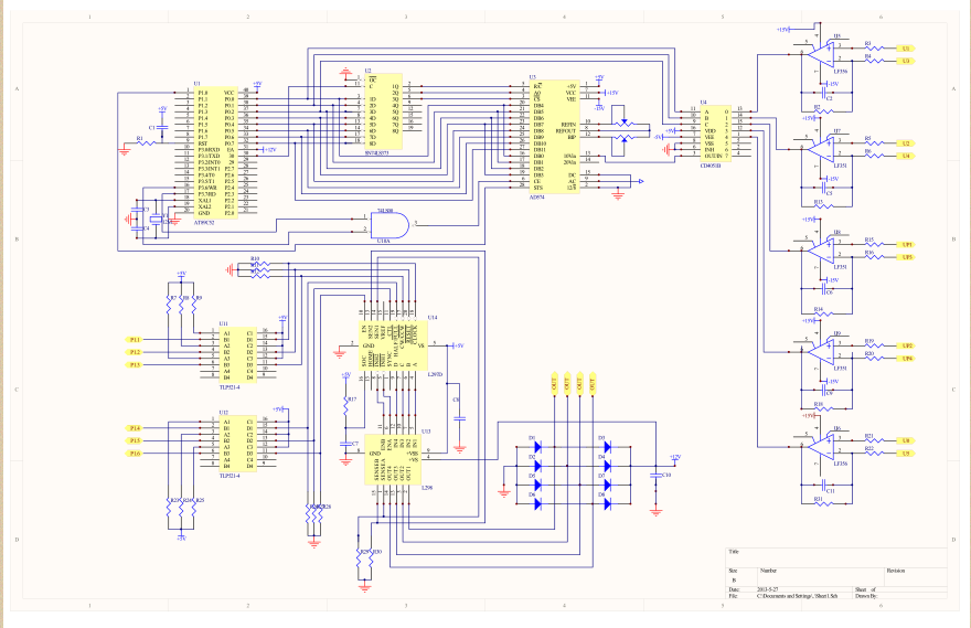
针对现有太阳能发电装置发电效率比较低的缺陷,同时为了提高太阳能的利用率,为了提高太阳能电池板的发电效率,本文设计了一种通过单片机为控制核心的太阳能自动跟踪装置。本文对太阳能跟踪系统进行了机械设计和自动跟踪系统控制部分设计,分析了传感器的工作作用,设计了系统的信号处理及控制电路,设计了太阳能双轴跟踪系统。该装置能使太阳能电池板在晴天的时候始终保持与太阳光垂直,接受最多的阳光照射;在阴天、夜晚或者太阳光辐射较差的时候倾斜 摆放,太阳能电池板的封装用。这样能使得太阳能电池板最大效率的发电。
关键词:太阳跟踪;信号反馈;自动控制;机械传动
目 录
第1章 太阳能自动跟踪装置发展与现状 1
1.1太阳能能源利用背景 1
1.2太阳太阳能跟踪系统的国内外研究现状 1
1.2.1单轴跟踪装置 1
1.2.2双轴跟踪装置 2
1.3太阳能自动跟踪装置的发展趋势 3
1.4论文的研究内容 3
第2章 太阳能自动跟踪装置的机械设计 4
2.1资料搜集 4
2.1.1太阳运行的规律 4
2.1.2太阳能自动跟踪装置性能分析 4
2.2太阳能自动跟踪装置总体结构设计 5
2.2.1跟踪器机械执行部分比较选择 5
2.2.2跟踪装置模型建立 7
2.3跟踪方案的比较和选择 9
2.3.1跟踪方案的比较 9
2.3.2本设计选择的跟踪方案 10
2.4机械部分设计 11
2.4.1传动机构选择 11
2.4.2第一齿轮计算 12
2.4.3第二齿轮计算 16
2.4.4轴瓦校核计算 20
2.4.5小轴与齿轮的键联接 26
2.4.6竖直电机输出轴与小齿轮1的联接 26
第3章 太阳能自动跟踪装置的结构设计 27
3.1太阳能自动跟踪装置的硬件组成 27
3.1.1传感器的选择 27
3.1.2电路元件选定 29
3.2电机的选择 36
3.2.1步进电动机介绍 36
3.2.2步进电机的主要特性 37
3.2.3步进电机的选择 38
3.3控制电路设计 39
3.4系统流程图 40
总 结 41
致 谢 42
参考文献: 43
温馨提示:
1、题目前面的备注【字母数字编号】为本站整理分类的编号,与课题内容无关,请选题时忽视;
2、若题目上备注三维,则表示文件里包含三维源文件,由于三维组成零件数量较多,为保证预览截图的简洁性,本站将三维文件夹进行了打包。三维及CAD预览截图,均为本站电脑打开软件进行截图的,保证能够打开,下载原件超高清,下载后解压即可;
3、本站所有资源如无特殊说明,都需要本地电脑安装Office2007。图纸软件为AutoCAD,PROE,UG,SolidWorks,CATIA等;
4、本站所有图文资料仅供用户学习参考,不作为任何商用或其他用途;
5、本站不保证下载资源的准确性、安全性和完整性, 不包修改,不支持退换,同时也不承担用户因使用这些下载资源对自己和他人造成任何形式的伤害或损失;
6、 下载文件中如有侵权或不适当内容,请与我们联系,我们立即纠正。