

作品包括:
Word版设计说明书1份,共40页,约7300字
三菱PLC程序一份
电气CAD图纸2张
IO分配

摘要
自动扶梯作为商场,超市,购物中心,车站,机场的等不可缺少的运输工具,广泛应用于倾斜或者水平输送乘客和货物。
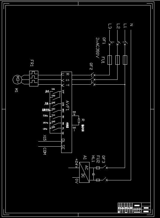
本课题采用三菱FX2N小型可编程控制器为核心,外加变频器,检测传感器等,设计了一套基于PLC的自动扶梯控制系统。为了进行节能,通过在上行入口和下行入口安装传感器,检测人员或者货物是否需要乘用扶梯,有人乘用扶梯,执行高速运行,无人乘用扶梯,延迟一定时间,执行低速降低能耗运行,另外检修采用中速运行。通过检测各种故障,有故障进行报警,进行声音和灯光报警,并进行相应处理。另外系统具有短路,过载,急停保护等多种保护措施,系统安全性较高。通过分析控制要求,进行了总体设计,进行了硬件设计,选择了PLC和变频器,进行了主电路和电源电源设计,进行了PLC输入和输出接线设计;进行了软件设计,编写了控制流程图,设计了梯形图和语句表程序;最后进行了调试和仿真测试,达到了预期的设计目的。
关键词:自动扶梯 可编程控制器 梯形图 语句表
目录
1 引言 4
1.1 自动扶梯发展历史 4
1.2 课题的目的和意义 4
2 总体设计 4
2.1 设计要求 4
2.2 设计方案 5
3 硬件设计 7
3.1 硬件选择 7
3.1.1 PLC选择 7
3.1.2 变频器选择 7
3.2 主电路设计 9
3.3 PLCIO分配 11
3.4 PLC IO接线图 12
4 软件设计 14
4.1 PLC内部使用地址 14
4.2 控制程序路程图 14
4.3 梯形图程序 16
4.4 语句表程序 23
5 调试和仿真测试 29
5.1 调试 29
5.2 仿真测试 29
结束语 35
参考文献 36
致 谢 37
附录 38
附录1 梯形图程序 38
温馨提示:
1、题目前面的备注【字母数字编号】为本站整理分类的编号,与课题内容无关,请选题时忽视;
2、若题目上备注三维,则表示文件里包含三维源文件,由于三维组成零件数量较多,为保证预览截图的简洁性,本站将三维文件夹进行了打包。三维及CAD预览截图,均为本站电脑打开软件进行截图的,保证能够打开,下载原件超高清,下载后解压即可;
3、本站所有资源如无特殊说明,都需要本地电脑安装Office2007。图纸软件为AutoCAD,PROE,UG,SolidWorks,CATIA等;
4、本站所有图文资料仅供用户学习参考,不作为任何商用或其他用途;
5、本站不保证下载资源的准确性、安全性和完整性, 不包修改,不支持退换,同时也不承担用户因使用这些下载资源对自己和他人造成任何形式的伤害或损失;
6、 下载文件中如有侵权或不适当内容,请与我们联系,我们立即纠正。