

作品包括:
Word版说明书1份,共42页,约17000字
外文翻译一份
开题报告一份
CAD版本图纸,共5张

摘 要
本次毕业设计的题目是桌面式自动锁螺机的设计。本设计采用X-Y工作台配合气压系统,来完成螺丝的定位锁紧,其中X-Y工作台采用丝杠螺母配合步进电动机及增量式编码盘完成控制,达到预期的定位锁紧要求。本论文主要介绍的是桌面式自动锁螺机的整体设计过程,设计过程共分为以下几部分:
一、机械结构部分。桌面式自动锁螺机机械机构的设计与计算,主要分为两大部分,X-Y工作台部分和夹紧手部分。各部分分别介绍了传动机构的工作原理、选型计算、校核等,如丝杠螺母副、直线滚动导轨副、电机、联轴器等。
二、气压部分。主要包括气压缸和相应辅助元件的选用。其设计主要是气压系统原理图绘制,在气压缸选用中根据机械结构的设计计算选用相应的气压缸。
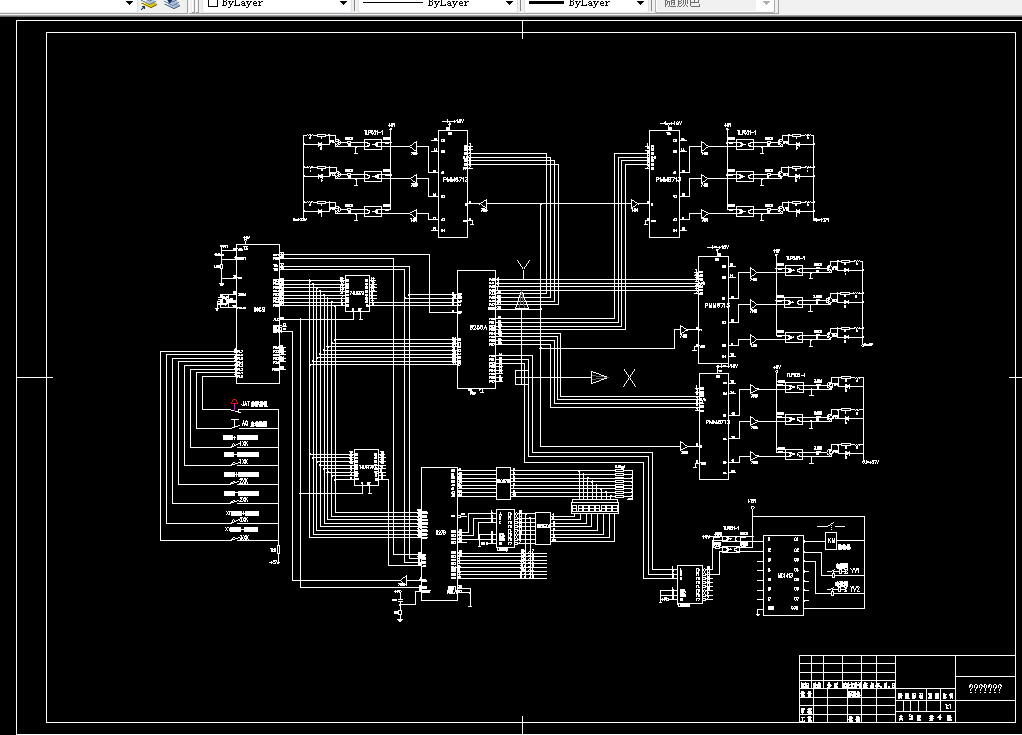
三、控制部分。其中包括控制器单片机的选用、硬件电路图的绘制、控制流程图的绘制、控制程序的编写等,在硬件电路图的设计中根据机械部分设计时所选的电机来确定其驱动芯片。
通过分析桌面式自动锁螺机的整体结构和夹紧系统的特点、应用条件,设计要求等,充分体现了桌面式自动锁螺机在自动化生产线中的广泛应用,达到提高生产效率的目的。
关键词:锁螺机;桌面式;自动控制
目 录
第1章 绪论 1
1.1 桌面式自动锁螺机的用途和特点 1
1.2 题目的来源及意义 1
1.3 设计内容 2
第2章 机械结构的设计 3
2.1 设计方案 3
2.1.1 主要设计参数 3
2.1.2 工作原理 3
2.2 X-Y工作台进给机构的设计 4
2.2.1 X-Y进给机构方案的确定 4
2.2.2 滚珠丝杠螺母副的计算与选型 5
2.2.3 直线滚动导轨副的计算与选型 7
2.2.4 电动机减速箱的计算与选型 8
2.2.5 电动机的计算与选型 8
2.2.6 联轴器的计算与选择 12
2.2.7 轴承的选择 13
2.3 垂直进给机构的设计 14
2.3.1 垂直进给机构方案的确定 14
2.3.2 滚珠丝杠螺母副的计算与选型 14
2.3.3 电动机的计算与选型 16
2.3.4 联轴器的计算与选择 17
2.3.5 轴承的选择 17
2.4 夹螺丝机构的设计 18
2.4.1 电机的计算与选型 18
2.4.2 联轴器的选择 18
2.4.3 弹簧的选择 18
第3章 气压系统的设计 20
3.1 气压系统原理图 20
3.2 气压元件的选择计算 21
3.2.1 气缸的选择 21
3.2.2 气压阀的选用 21
3.2.3 其它辅助气压元件的选择 22
第4章 控制系统的设计 23
4.1 基本方案的确定 23
4.2 键盘、显示系统的设计 24
4.2.1 设计方案原理图 24
4.2.2 89C51芯片及引脚介绍 24
4.2.3 8279芯片及引脚功能介绍 26
4.3 I/O口扩展芯片及脉冲芯片的选择 27
4.3.1 设计方案原理图 27
4.3.2 8255芯片及引脚功能介绍 27
4.3.3 PMM8713芯片及引脚功能介绍 29
第5章 结论 30
参考文献 31
致 谢 32
附 录Ι 33
温馨提示:
1、题目前面的备注【字母数字编号】为本站整理分类的编号,与课题内容无关,请选题时忽视;
2、若题目上备注三维,则表示文件里包含三维源文件,由于三维组成零件数量较多,为保证预览截图的简洁性,本站将三维文件夹进行了打包。三维及CAD预览截图,均为本站电脑打开软件进行截图的,保证能够打开,下载原件超高清,下载后解压即可;
3、本站所有资源如无特殊说明,都需要本地电脑安装Office2007。图纸软件为AutoCAD,PROE,UG,SolidWorks,CATIA等;
4、本站所有图文资料仅供用户学习参考,不作为任何商用或其他用途;
5、本站不保证下载资源的准确性、安全性和完整性, 不包修改,不支持退换,同时也不承担用户因使用这些下载资源对自己和他人造成任何形式的伤害或损失;
6、 下载文件中如有侵权或不适当内容,请与我们联系,我们立即纠正。