

作品包括:
Word版设计说明书1份
CAD版本图纸,共9张
摘要
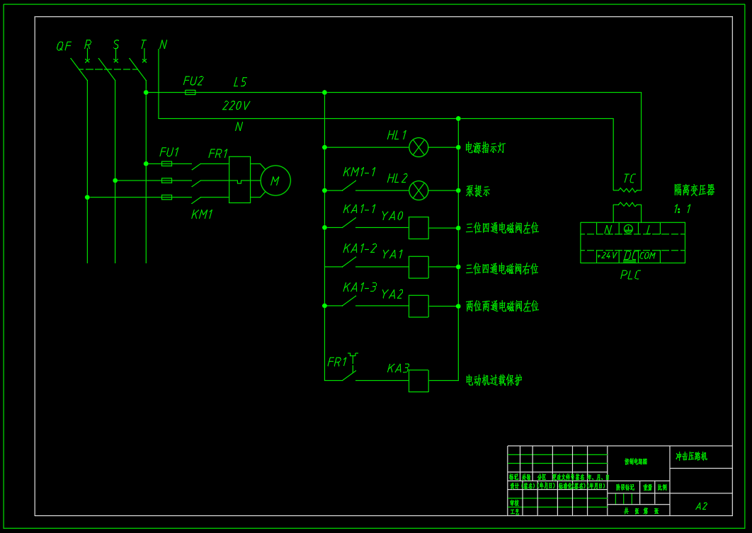
包含液压系统原理图两种方案,油箱焊合图,电气控制原理图,速度和负载图,油缸装配图以及零部件图。 对于液压系统方面展开基本功能动作的确定,系统工况的分析与计算,根据功能和工况分析设计满足执行机构要求的液压系统原理图,详细分析压路机的缓冲回路和举升回路,缓冲回路设置蓄能器,利用单作用缸串联实现,举升回路通过控制电磁阀实现有杆腔和无杆腔通油进而控制举升和收回,对举升油缸的参数进行计算,油缸的结构进行设计,同时对于整个液压系统的基本参数以及泵、电机进行计算选型。同时,利用FluidSIM软件进行液压回路仿真,实现液压系统的电控回路设计。
温馨提示:
1、题目前面的备注【字母数字编号】为本站整理分类的编号,与课题内容无关,请选题时忽视;
2、若题目上备注三维,则表示文件里包含三维源文件,由于三维组成零件数量较多,为保证预览截图的简洁性,本站将三维文件夹进行了打包。三维及CAD预览截图,均为本站电脑打开软件进行截图的,保证能够打开,下载原件超高清,下载后解压即可;
3、本站所有资源如无特殊说明,都需要本地电脑安装Office2007。图纸软件为AutoCAD,PROE,UG,SolidWorks,CATIA等;
4、本站所有图文资料仅供用户学习参考,不作为任何商用或其他用途;
5、本站不保证下载资源的准确性、安全性和完整性, 不包修改,不支持退换,同时也不承担用户因使用这些下载资源对自己和他人造成任何形式的伤害或损失;
6、 下载文件中如有侵权或不适当内容,请与我们联系,我们立即纠正。