

作品包括:
Word版说明书1份,共66页,约10000字
CAD版本图纸,共4张
S7-200 PLC程序一份
组态王组态动画一份
IO分配

现有三个区域需要进行自动灌溉,分为区域A,区域B,区域C,每个灌溉区域使用一台灌溉泵和一个电动阀进行控制。A区要求每次喷溉2分钟,暂停5分钟,循环10次后,自动停止。B区采样旋转式喷头进行喷灌,每次工作5分钟,暂停20分钟,循环3次后,自动停止。C灌溉区,每隔2天自动灌溉1次,每次灌溉时间为20分钟。
系统有手动控制模式和自动控制模式选择,选择手动控制模式时,按一下自动启动按钮,则A,B,C区都执行灌溉1次。选择手动模式时,可以通过A区,B区,C区相应的手动启动按钮,手动停止按钮,单独启动或者停止相应区域的灌溉。选择自动控制模式时,A区和B区每天自动灌溉一次,C区每两天自动灌溉一次。
检测到温度低于一定温度,则停止灌溉。检测到湿度超过一定值,也自动停止灌溉。同时检测到下雨,也自动停止灌溉
摘 要
本设计使用西门子的S7-200 可编程序控制器(PLC)进行自动灌溉控制系统的设计。本系统共有三个灌溉区域进行控制,A区,B区,C区。每个区域采用不同的灌溉方式进行灌溉、A区,每次喷两分钟,暂停5分钟,循环十次后停止。B区采用旋转式喷头进行喷灌,工作5分钟,暂停20分钟,循环三次。C区,每两天喷灌一次,每次20分钟。系统通过设定各区灌溉开始和结束灌溉时间,跟读取的系统实时小时进行比较,控制自动启动各区进行灌溉。
同时系统通过检测实时的温度和湿度,检测下雨,作为控制前提条件。温度低禁止灌溉,湿度高禁止灌溉,下雨禁止灌溉。系统具有手动和自动操作模式,系统工作可靠,操作简单,能有效的对灌溉进行制。
通过分析控制要求,进行了总体设计,选择了硬件,进行了主电路和控制电路设计,设计了PLC的输入和输出接线图,编制了控制程序流程图,使用编程软件编写了梯形图和语句表程序,最后进行了调试,达到了预期的设计目的。
关键词:可编程控制器,自动灌溉,梯形图
目录
第1章 诸 论 1
1.1 设计目的和意义 1
1.2 国内外发展概况 1
1.3 设计内容 2
第2章 总体设计 3
2.1 控制要求 3
2.2 设计方案 3
第三章 硬件设计 6
3.1器件选择 6
3.1.1 PLC选择 6
3.1.2 模拟量输入模块 6
3.1.3 温湿度传感器 7
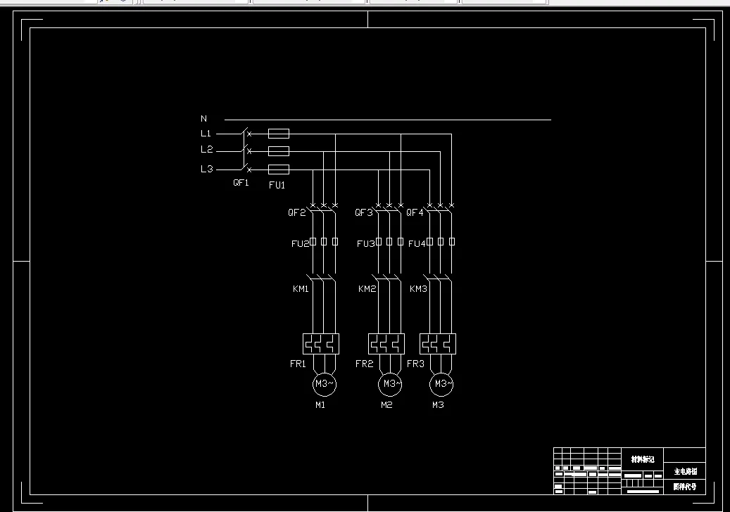
3.2主电路图 8
3.3控制电路图 9
3.4 PLC输入和输出分配表 10
3.5 外部PLC输入和输出接线图 11
第4章 软件设计 14
4.1 PLC内部使用地址 14
4.2 程序流程图 14
4.3 PLC梯形图 18
4.4 PLC语句表程序 35
第5章 组态设计 43
5.1 通信设定 43
5.2数据词典 44
5.3组态画面 44
5.4运行 47
第6章 调试和仿真测试 49
6.1 调试 49
6.2 仿真测试 49
结 束 语 51
谢 辞 52
参考文献 53
附录 54
附录1 梯形图程序汇总 54
温馨提示:
1、题目前面的备注【字母数字编号】为本站整理分类的编号,与课题内容无关,请选题时忽视;
2、若题目上备注三维,则表示文件里包含三维源文件,由于三维组成零件数量较多,为保证预览截图的简洁性,本站将三维文件夹进行了打包。三维及CAD预览截图,均为本站电脑打开软件进行截图的,保证能够打开,下载原件超高清,下载后解压即可;
3、本站所有资源如无特殊说明,都需要本地电脑安装Office2007。图纸软件为AutoCAD,PROE,UG,SolidWorks,CATIA等;
4、本站所有图文资料仅供用户学习参考,不作为任何商用或其他用途;
5、本站不保证下载资源的准确性、安全性和完整性, 不包修改,不支持退换,同时也不承担用户因使用这些下载资源对自己和他人造成任何形式的伤害或损失;
6、 下载文件中如有侵权或不适当内容,请与我们联系,我们立即纠正。