欢迎来到龙图网在线图文分享平台-CAD图纸,设计说明书,工业设计3D模型,三维软件下载! 客服QQ:2363701252
热搜: 工艺夹具 模具设计 数控编程 土木工程 3D模型

Z2453-基于三菱PLC及触摸屏的病房智能呼叫系统设计 下载积分:150 资料编号: Z2453

1.打开支付宝或者微信扫描二维码。
2.填写金额:150 
3.添加备注,填写资料编号:
资料编号: Z2453
4.支付成功后,请发资料编号到邮箱:jxsj168@qq.com
会有专人在15分钟内把资料发到您邮箱
备注:如果付款忘记填写资料编号,则发邮件时附带您的交易明细截图即可。
请耐心等待,如超过30分钟还没收到,请联系客服QQ:2363701252

作品描述

作品包括:

Word版说明书1份,共34页,约6100字

三菱PLC程序一份

三菱触摸屏画面一份

电气CAD图纸,2张

IO分配

Z2453-基于三菱PLC及触摸屏的病房智能呼叫系统设计

摘  要

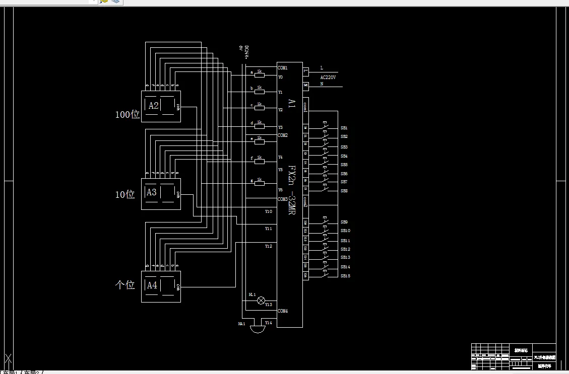
本设计主要是用于医院病务区的病人有紧急情况或不方便处理的事件,需要呼叫护士寻求帮助,病人按下呼叫按钮,值班室报警响三次进行声音提醒,同时呼叫灯点亮10S,显示相应床位号。值班人员发现信号时及时处理。

本文采用三菱FX2N 小型可编程控制器设计病房呼叫系统。该设计以PLC为控制核心,外加触摸屏,采用按钮,指示灯,报警器,数码管等完成病房呼叫控制系统的设计。通过分析控制要求,进行了总体设计,设计了电源电路和PLC输入输出接线图,分配了PLC输入和输出;进行了软件设计,进行了触摸屏设计,最后使用仿真PLC和仿真触摸屏软件进行了仿真测试,经测试,符合设计要求,达到了预期的设计目的。

关键词:可控程序编辑器,光电传感器检测,自动控制。

目  录

第1章  绪论 8

1.1项目的背景 8

1.2 项目的主要任务与内容 8

1.3 项目的组织 8

第2章 总体设计 9

2.1整体说明 9

2.2 方案设计 9

第3章 硬件设计 11

3.1 电源电路 11

3.2 PLC输入和输出接线图 11

3.3 I/O端口分配 12

3.4元件选型 13

第4章 软件设计 15

4.1控制要求和控制过程分析 15

4.3 内部使用地址 16

4.3 梯形图程序 16

4.4 语句表序 22

第5章 组态设计 27

5.1触摸屏型号选择 27

5.2 通讯设定触摸屏型号选择 27

5.3 组态画面 28

第6章 仿真测试 29

结  论 32

参 考 文 献 33

致  谢 34

温馨提示:

1、题目前面的备注【字母数字编号】为本站整理分类的编号,与课题内容无关,请选题时忽视;

2、若题目上备注三维,则表示文件里包含三维源文件,由于三维组成零件数量较多,为保证预览截图的简洁性,本站将三维文件夹进行了打包。三维及CAD预览截图,均为本站电脑打开软件进行截图的,保证能够打开,下载原件超高清,下载后解压即可;

3、本站所有资源如无特殊说明,都需要本地电脑安装Office2007。图纸软件为AutoCAD,PROE,UG,SolidWorks,CATIA等;

4、本站所有图文资料仅供用户学习参考,不作为任何商用或其他用途;
5、本站不保证下载资源的准确性、安全性和完整性, 不包修改,不支持退换,同时也不承担用户因使用这些下载资源对自己和他人造成任何形式的伤害或损失;

6、 下载文件中如有侵权或不适当内容,请与我们联系,我们立即纠正。


线

Z2453-基于三菱PLC及触摸屏的病房智能呼叫系统设计 下载积分:150 资料编号:Z2453

作品描述

作品包括:

Word版说明书1份,共34页,约6100字

三菱PLC程序一份

三菱触摸屏画面一份

电气CAD图纸,2张

IO分配

Z2453-基于三菱PLC及触摸屏的病房智能呼叫系统设计

摘  要

本设计主要是用于医院病务区的病人有紧急情况或不方便处理的事件,需要呼叫护士寻求帮助,病人按下呼叫按钮,值班室报警响三次进行声音提醒,同时呼叫灯点亮10S,显示相应床位号。值班人员发现信号时及时处理。

本文采用三菱FX2N 小型可编程控制器设计病房呼叫系统。该设计以PLC为控制核心,外加触摸屏,采用按钮,指示灯,报警器,数码管等完成病房呼叫控制系统的设计。通过分析控制要求,进行了总体设计,设计了电源电路和PLC输入输出接线图,分配了PLC输入和输出;进行了软件设计,进行了触摸屏设计,最后使用仿真PLC和仿真触摸屏软件进行了仿真测试,经测试,符合设计要求,达到了预期的设计目的。

关键词:可控程序编辑器,光电传感器检测,自动控制。

目  录

第1章  绪论 8

1.1项目的背景 8

1.2 项目的主要任务与内容 8

1.3 项目的组织 8

第2章 总体设计 9

2.1整体说明 9

2.2 方案设计 9

第3章 硬件设计 11

3.1 电源电路 11

3.2 PLC输入和输出接线图 11

3.3 I/O端口分配 12

3.4元件选型 13

第4章 软件设计 15

4.1控制要求和控制过程分析 15

4.3 内部使用地址 16

4.3 梯形图程序 16

4.4 语句表序 22

第5章 组态设计 27

5.1触摸屏型号选择 27

5.2 通讯设定触摸屏型号选择 27

5.3 组态画面 28

第6章 仿真测试 29

结  论 32

参 考 文 献 33

致  谢 34

温馨提示:

1、题目前面的备注【字母数字编号】为本站整理分类的编号,与课题内容无关,请选题时忽视;

2、若题目上备注三维,则表示文件里包含三维源文件,由于三维组成零件数量较多,为保证预览截图的简洁性,本站将三维文件夹进行了打包。三维及CAD预览截图,均为本站电脑打开软件进行截图的,保证能够打开,下载原件超高清,下载后解压即可;

3、本站所有资源如无特殊说明,都需要本地电脑安装Office2007。图纸软件为AutoCAD,PROE,UG,SolidWorks,CATIA等;

4、本站所有图文资料仅供用户学习参考,不作为任何商用或其他用途;
5、本站不保证下载资源的准确性、安全性和完整性, 不包修改,不支持退换,同时也不承担用户因使用这些下载资源对自己和他人造成任何形式的伤害或损失;

6、 下载文件中如有侵权或不适当内容,请与我们联系,我们立即纠正。

关于我们 网站申明 友情链接 联系我们

扫一扫,联系微信客服


Copyright @ 龙图网版权所有  网站客服QQ:2363701252  微信客服:a58cad

皖ICP备2021006205号-2