

作品包括:
Word版说明书1份,共39页,约13000字
外文翻译一份
CAD版本图纸,共10张

摘要
机器人是机构学、运动学、控制理论等学科发展水平的综合体现,是当前国内外研究的热点问题之一。
从仿生学的角度,昆虫的生理构造及行为是比较容易模仿的,我们的机器人正是在模仿六足行走的动物,该机器人是一个仿生六足行走的机器人,通过对伺服马达的精确控制,模拟六足动物的行走步态,实现行走、急跑、转弯等各种步态行为,并能在各种地面环境下进行步态的智能调整,自适应光滑地面、粗糙地面、沙石地面、湿泥地面等恶劣的路面环境。
分析六足爬行机器人步进,参照实体机器人结构尺寸利用软件Cad设计机器人结构零部件的尺寸,及其整体结构尺寸。
该机器人通过AT89S51、红外发射模块、红外接收模块及相应的辅助电路制实现三角步态行走,实现诸如直线行走、倒退、转弯等基本功能。
关键词六足机器人;结构设计;三角步态;AT89S51单片机;红外遥控
目录
摘要I
Abstract II
1绪论1
1.1机器人概述1
1.2仿生机器人的概念及发展趋势1
1.3本课题研究的目的和意义2
2红外遥控六足机器人系统设计3
2.1系统总体方案3
2.2系统方案论证3
2.2.1机器人行走方案论证3
2.2.2机体方案论证4
2.2.3控制器方案论证4
2.2.4驱动器方案论证4
2.2.5供电单元论证5
2.2.6红外遥控设备论证5
2.3系统最终方案5
3六足机器人的步态规划6
3.1行走原理6
3.2六足行走的具体分析7
3.3步态稳定性分析8
4各个部件的设计9
4.1主板结构设计9
4.2腿部结构的设计9
4.3腿与主板连接件10
4.5肢体部件间的装配12
5驱动器设计13
5.1微型伺服马达内部结构13
5.2微型伺服马达的工作原理13
5.3微型伺服马达控制14
5.4伺服马达的电源引线15
5.5伺服马达的运动速度16
5.6使用伺服马达的注意事项16
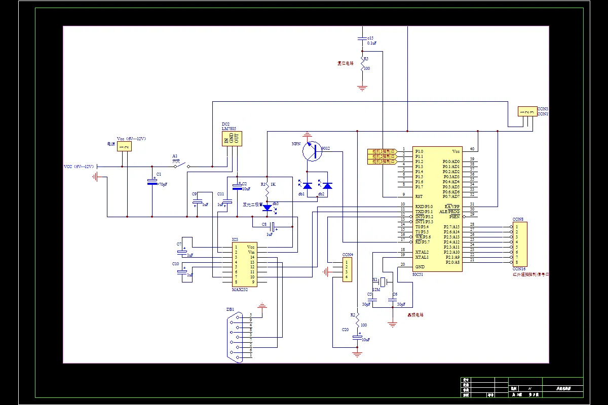
6控制系统硬件设计17
6.1系统硬件电路介绍17
6.2单片机最小系统17
6.2.1 AT89S51单片机简介18
6.2.2时钟电路与复位电路介绍19
6.4电机驱动电路介绍20
6.5红外遥控电路介绍20
7控制系统软件设计22
7.1系统软件流程22
7.2舵机控制软件分析23
7.3红外控制软件分析24
结论26
致谢27
参考文献28
附录29
附录1 29
附录2 35
温馨提示:
1、题目前面的备注【字母数字编号】为本站整理分类的编号,与课题内容无关,请选题时忽视;
2、若题目上备注三维,则表示文件里包含三维源文件,由于三维组成零件数量较多,为保证预览截图的简洁性,本站将三维文件夹进行了打包。三维及CAD预览截图,均为本站电脑打开软件进行截图的,保证能够打开,下载原件超高清,下载后解压即可;
3、本站所有资源如无特殊说明,都需要本地电脑安装Office2007。图纸软件为AutoCAD,PROE,UG,SolidWorks,CATIA等;
4、本站所有图文资料仅供用户学习参考,不作为任何商用或其他用途;
5、本站不保证下载资源的准确性、安全性和完整性, 不包修改,不支持退换,同时也不承担用户因使用这些下载资源对自己和他人造成任何形式的伤害或损失;
6、 下载文件中如有侵权或不适当内容,请与我们联系,我们立即纠正。