

作品包括:
Word版设计说明书1份,共26页,约10000字
任务书一份
开题报告一份
PPT答辩一份
CAD版本图纸,共3张

摘要
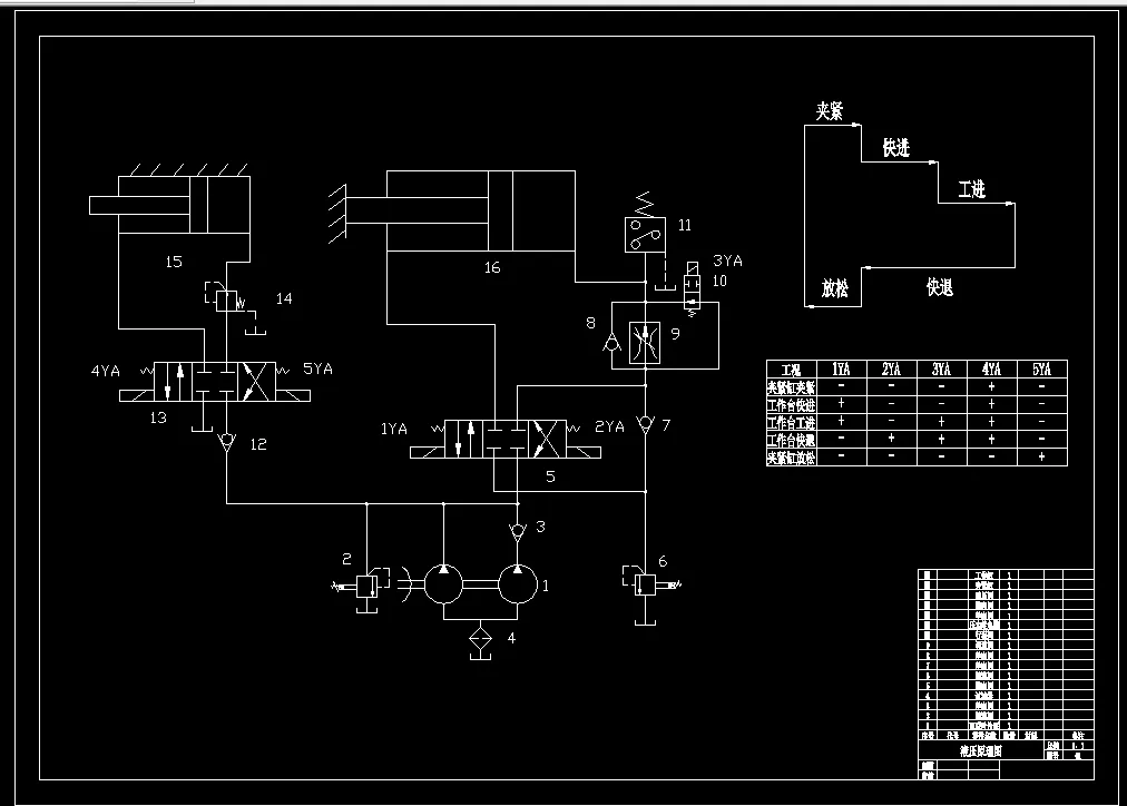
试设计卧式双面铣削组合机床的液压系统。机床的加工对象为铸铁变速箱箱体,动作顺序为夹紧缸夹紧——工作台快速趋近工件——工作台进给——工作台快退——夹紧缸松开——原位停止。工作台移动部件的总质量为400kg,加、减速时间为0.2s。采用平导轨,静摩擦系数为0.2,动摩擦系数为0.1,夹紧缸行程为30mm,夹紧力为 800N。工作台快进行程为 100mm,快进速度为 3.5m/min,工进行程为 200mm,工进速度为 80~300mm/min,轴向工作负载为12000N,快退速度为6m/min。要求工作台运动平稳,夹紧力可调并保压。对机床液压系统设计,在进行充分论证的基础上,设计液压缸等有关零部件,计算其参数。
目 录
前 言 1
1液压系统的工作特点 2
1.1液压系统的工作原理 2
1.2液压系统的基本组成 2
1.3液压系统的优缺点 2
1.3.1液压系统的优点 2
1.3.2液压系统的缺点 3
2 组合机床液压系统的工况分析 3
2.1液压系统的运动分析 4
2.2液压系统的负载分析 4
2.2.1工作负载 4
2.2.2惯性负载 5
2.2.3阻力负载 5
2.3负载循环图和速度循环图的绘制 6
2.4液压缸的主要参数 7
3组合机床液压系统的原理图的拟定 11
3.1液压系统回路的选择 11
3.1.1供油方式的选择 12
3.1.2调速回路的选择 12
3.1.3快速回路和换向回路的选择 12
3.1.4速度换接回路的选择 13
3.1.5压力控制的选择 13
3.2液压回路的综合 14
3.2.1液压回路的工作原理 14
3.2.2液压系统的工作原理图 16
4组合机床液压元件的选择 17
4.1液压泵 17
4.2阀类元件及辅助元件 18
4.3油管 19
4.4油箱 20
5 组合机床液压系统性能的验算 21
5.1 验算系统压力损失 21
5.1.1 快进 21
5.1.2 工进 21
5.1.3 快退 22
5.2 油液温升验算 22
总 结 24
参考文献 25
致 谢 26
温馨提示:
1、题目前面的备注【字母数字编号】为本站整理分类的编号,与课题内容无关,请选题时忽视;
2、若题目上备注三维,则表示文件里包含三维源文件,由于三维组成零件数量较多,为保证预览截图的简洁性,本站将三维文件夹进行了打包。三维及CAD预览截图,均为本站电脑打开软件进行截图的,保证能够打开,下载原件超高清,下载后解压即可;
3、本站所有资源如无特殊说明,都需要本地电脑安装Office2007。图纸软件为AutoCAD,PROE,UG,SolidWorks,CATIA等;
4、本站所有图文资料仅供用户学习参考,不作为任何商用或其他用途;
5、本站不保证下载资源的准确性、安全性和完整性, 不包修改,不支持退换,同时也不承担用户因使用这些下载资源对自己和他人造成任何形式的伤害或损失;
6、 下载文件中如有侵权或不适当内容,请与我们联系,我们立即纠正。