

作品包括:
Word版说明书1份,共46页,约15000字
CAD版本图纸,共11张
SW三维图一套

摘要
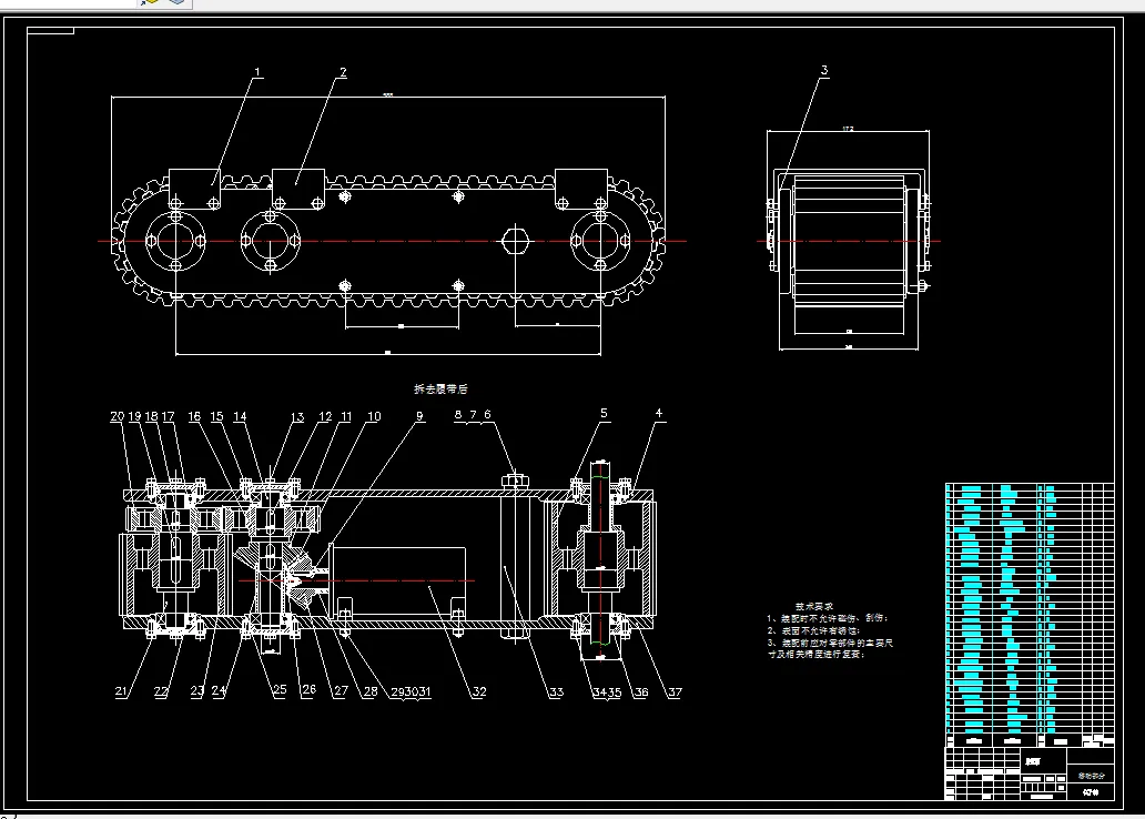
我国沙质土壤分布区(如西北干旱风沙区、黄河故道沙地等),枣、杏、沙棘等林果作物的自然落果现象普遍存在。受风力作用、成熟度不均衡或采摘不及时等因素影响,大量果实脱离枝干散落于地表,形成具有经济价值的“落地果”。此类果实因接触沙土易受污染、霉变或虫蛀,需及时采收以保障商品价值。然而,当前沙地落地果的收集作业仍以人工捡拾为主,劳动者需在松软沙土中长时间弯腰劳作,日均作业面积不足0.5亩,效率低下且劳动强度极高。本研究针效率低、成本高的技术瓶颈,以沙质土壤落地果实收获装置为研究对象,开展结构与传动系统的创新设计。基于机械-沙地相互作用模型,通过方案对比分析,用推土机式工作结构,捡拾机构机构由铲斗,液压油缸,铲斗将果实推入斗内,液压油缸通过连杆机构,连接铲斗,获取果实。输送带机构由柔性带体、驱动滚筒、惰轮及条状橡胶挡板构成核心组件。装置通过主动轮旋转带动环形带运动,从动轮维持张力平衡,隔板防止物料滑移。主动轮带动传送链将果实投入果实收集盒。完成行走机构、动力系统及关键部件的参数化设计。采用理论建模与工程校核相结合的方法,优化传动系统。
关键词:沙质土壤;果实收获;推土机式
目 录
摘 要 I
Abstract: II
1绪论 1
1.1研究背景及意义 1
1.2国内外研究现状 1
1.2.1国内研究现状 1
1.2.2国外研究现状 3
1.3落地果实收获面临的问题 4
1.4设计目标与要求 4
2 沙质土壤落地果实收获装置的整体设计 5
2.1行走机构方案选择 5
2.2执行机构方案选择 5
3. 果实传递机构设计计算 8
3.1果实捡拾机构的设计 8
3.1.1捡拾机构整体设计 8
3.1.2托臂设计 9
3.1.3电动推杆的选择 10
3.2主输送结构的设计 11
3.2.1主输送带的设计 11
3.2.2 输送滚筒的设计 13
3.2.3 带传动设计计算 13
3.3 输送带轴的设计 18
3.3.1.主动轴的设计: 18
3.3.2从动轴的设计: 19
4.行走机构结构设计 21
4.1确定行走机构的结构 21
4.2确定履带轮履带 22
4.3大小锥齿轮的设计和校核 24
4.4轴Ⅰ的设计和校核 26
4.5确定直齿轮的参数 34
4.6 键的校核 35
4.7 螺栓的设计及校核 36
结论 38
参考文献 38
致 谢 40
温馨提示:
1、题目前面的备注【字母数字编号】为本站整理分类的编号,与课题内容无关,请选题时忽视;
2、若题目上备注三维,则表示文件里包含三维源文件,由于三维组成零件数量较多,为保证预览截图的简洁性,本站将三维文件夹进行了打包。三维及CAD预览截图,均为本站电脑打开软件进行截图的,保证能够打开,下载原件超高清,下载后解压即可;
3、本站所有资源如无特殊说明,都需要本地电脑安装Office2007。图纸软件为AutoCAD,PROE,UG,SolidWorks,CATIA等;
4、本站所有图文资料仅供用户学习参考,不作为任何商用或其他用途;
5、本站不保证下载资源的准确性、安全性和完整性, 不包修改,不支持退换,同时也不承担用户因使用这些下载资源对自己和他人造成任何形式的伤害或损失;
6、 下载文件中如有侵权或不适当内容,请与我们联系,我们立即纠正。