

作品包括:
说明书一份,共49页,约13000字
CAD版本图纸,共3张
摘 要
目前大多数公园采用的是工人用网在水面上进行漂浮物打捞,也有少部分公园是通过漂浮物打捞船进行漂浮物打捞工作的,效率明显要高。因此,公园湖面漂浮物清理急需采取自动化设备,减轻人们的工作强度,改善工作环境。为此我们研究了自动化设备使用较少的原因,主要有以下几点:作业水域深度、作业空间、漂浮物分散与集中程度以及能耗比等。此外,公园水面的清洁工作量相对来说还是很大的,依靠人工清理,对人的体质是一大考验,还要受到天气的影响。该公园小型漂浮物便携收集船有很好的市场需求,不仅很好的解决水面上漂浮物的打捞问题,提高了效率,还改善了环保人员的工作环境。对于较小水域(如在生活小区附近的公园或城市绿化地中的小型湖泊),采用大型自动化打捞设备或人工打捞方式进行漂浮物的打捞作业,不是很方便,甚至无法行动,因此亟需与之相适应、使用方便的清洁设备。针对这一现状,公园小型漂浮物便携收集船应运而生,同时采用了遥控技术,大为改进了现有的打捞方式。
关键词:公园,漂浮物,收集船,自动化,打捞,遥控
目 录
1 绪论 1
1.1研发背景 1
1.2 需求特征 1
1.3 现有清理设备的背景技术 1
2 清理装置机械结构组成及工作原理 2
2.1 清理装置的机械结构 2
2.2 清理装置的工作原理 6
3 双船体形状以及近似计算 7
3.1船体主尺度 7
3.2清理装置重心近似计算 7
3.3清理装置浮心的简化确定 9
3.4额定载荷的简单计算 9
4 清理装置机械结构设计 11
4.1模型试验 11
4.2 明轮传动系统计算 11
4.4尾舵装置的设计 21
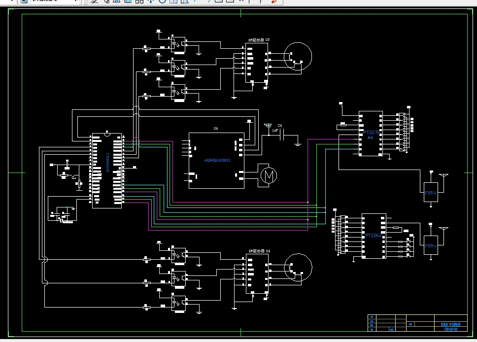
5 电源以及控制系统设计 25
5.1 电源选择 25
5.2 遥控系统设计 25
总 结 37
参考文献 38
致 谢 39
附 件 40
参考程序 40
温馨提示:
1、题目前面的备注【字母数字编号】为本站整理分类的编号,与课题内容无关,请选题时忽视;
2、若题目上备注三维,则表示文件里包含三维源文件,由于三维组成零件数量较多,为保证预览截图的简洁性,本站将三维文件夹进行了打包。三维及CAD预览截图,均为本站电脑打开软件进行截图的,保证能够打开,下载原件超高清,下载后解压即可;
3、本站所有资源如无特殊说明,都需要本地电脑安装Office2007。图纸软件为AutoCAD,PROE,UG,SolidWorks,CATIA等;
4、本站所有图文资料仅供用户学习参考,不作为任何商用或其他用途;
5、本站不保证下载资源的准确性、安全性和完整性, 不包修改,不支持退换,同时也不承担用户因使用这些下载资源对自己和他人造成任何形式的伤害或损失;
6、 下载文件中如有侵权或不适当内容,请与我们联系,我们立即纠正。