

作品包括:
Word设计说明书1份
任务书一份
开题报告一份
外文翻译一份
CAD版本图纸,共15张

摘要
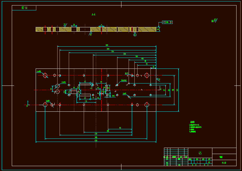
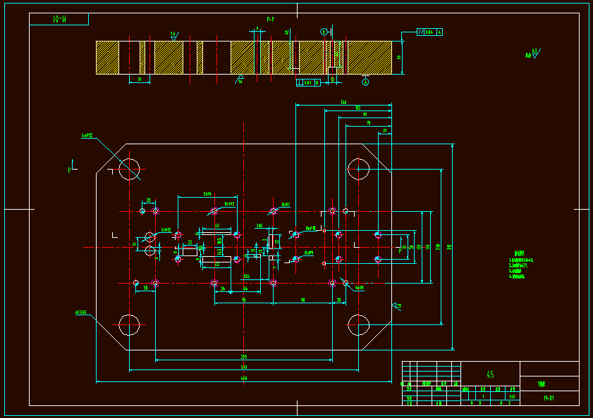
安装座零件冲压模具设计本设计进行了安装座冲压连续模的设计。文中首先简要概述了冲压模具目前的发展状况和趋势。分析了安装座的冲压工艺性,介绍了其特殊级进模总体设计结构和排样方案。按照冲压模具设计的要求和工件的技术要求,设计出了本套模具及其主要零部件,如:凸模、凹模、凸模固定板、凸模垫板、卸料板、导料板、条料浮顶销等。在该套模具中,冲孔凸模和落料凸模固定在凸模固定板上,而凹模则采用整体式直接固定在下模座上。该结构可确保模具工作运行可靠,以满足冲压产品的生产技术要求。模架采用标准模架,同时按照模具的冲裁力要求和模架规格选用了合适的冲压设备。同时该设计对工作零件和压力机规格均进行了必要的校核验算。
温馨提示:
1、题目前面的备注【字母数字编号】为本站整理分类的编号,与课题内容无关,请选题时忽视;
2、若题目上备注三维,则表示文件里包含三维源文件,由于三维组成零件数量较多,为保证预览截图的简洁性,本站将三维文件夹进行了打包。三维及CAD预览截图,均为本站电脑打开软件进行截图的,保证能够打开,下载原件超高清,下载后解压即可;
3、本站所有资源如无特殊说明,都需要本地电脑安装Office2007。图纸软件为AutoCAD,PROE,UG,SolidWorks,CATIA等;
4、本站所有图文资料仅供用户学习参考,不作为任何商用或其他用途;
5、本站不保证下载资源的准确性、安全性和完整性, 不包修改,不支持退换,同时也不承担用户因使用这些下载资源对自己和他人造成任何形式的伤害或损失;
6、 下载文件中如有侵权或不适当内容,请与我们联系,我们立即纠正。