

作品包括:
Word版说明书1份,共40页,约15000字
CAD版本图纸,共7张

摘要
随着军事工业的不断发展,越来越多的高精度武器装备出现,特别是轻武器光学瞄准具。然而,目前还缺乏合适的视景性能测试方法。传统的实弹试验具有试验场地、观测数据采集、试验周期长等不利影响。为了解决光电瞄准具结构强度和可靠性的快速检测问题,设计了电液伺服冲击试验台模拟光电瞄准具的冲击,使其从昂贵的实弹试验向机电应用冲击强度模拟试验转变。
产品是否能在一定的冲击下还能保证性能的完整性,是我们每一个生产者和用户所关注的。为此,改进和提高冲击试验台对产品模拟试验的测试水平就成为了我们的主要目的。本篇文章,首先,通过收集的国内外相关资料使我们对冲击模拟试验机器的发展史和运用现状有了初步了解;然后,深入电液系统和冲击试验台工作原理的研究我们确定了详细的参数;最后,我们展示了这套系统的性能和各种相关的问题处理。
关键词:伺服控制液压冲击试验
目录
第一章电液伺服冲击台研究背景1
1.1课题研究的社会背景、目的和意义1
1.1.1课题研究的社会背景1
1.1.2课题研究的目的和意义1
1.2国内外相关领域的研究现状2
1.2.1电液伺服系统的发展历程与研究现状2
1.2.2电液控制系统的发展3
第二章冲击试验台整体方案设计4
2.1电液伺服冲击试验台的工作原理4
2.1.1冲击动力学基本概念4
2.1.2电液伺服冲击试验台的数学模型4
2.2电液伺服冲击试验台设计预期成果5
2.3电液伺服冲击试验台主体设计与实现6
2.3.1系统要求6
2.3.2冲击头与立柱的导向设计7
2.3.3导向立柱的设计7
2.3.4试验台整体模型的建立与实现9
第三章冲击试验台电液伺服系统设计10
3.1冲击试验台电液伺服系统的设计要求10
3.1.1冲击试验台的组成10
3.1.2本设计实例的设计参数和技术要求10
3.2工况分析10
3.3典型的液压缸12
3.4确定电液伺服系统的主要参数13
3.4.1初选工作压力13
3.4.2确定液压缸的主要尺寸设计及校核13
3.4.3计算最大流量16
3.5导向环的设计计算16
3.5.1导向环的主要优点16
3.5.2导向环的型式16
3.5.3导向环的尺寸不同17
3.6活塞杆导向套17
3.6.1结构式18
3.6.2材料18
3.6.3尺寸配置18
3.6.4加工要求18
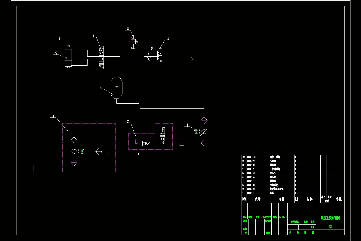
3.7拟定电液伺服系统原理图18
3.7.1设计思想18
3.7.2试验台工作原理19
3.8电液伺服元件的选择20
3.8.1电液伺服执行元件的选择20
3.8.2泵的选择20
3.8.3原动机的选型20
3.8.4电液伺服控制阀的选择21
3.8.5管路的选择21
3.8.6确定油箱容积22
3.8.7蓄能器的选择22
3.8.8过滤器的选择22
3.8.9油的选择22
3.9电液伺服系统性能验算22
3.9.1系统压力损失计算22
3.9.2电液伺服系统发热温升计算23
第四章测试系统的研究26
4.1数据采集方案原理设计26
4.1.1信号及数据采集26
4.1.2 A/D基本概念26
4.1.3瞬态冲击力测量系统27
4.1.4测试系统方案27
4.2信号采集硬件28
4.2.1加速度传感器的选择28
4.2.2数据采集卡的选择28
4.2.3信号调理及采集触发电路29
第五章数据处理及分析系统的实现30
5.1信号预处理30
5.1.1信号直流分量的消除30
5.1.2信号的平滑30
5.2滤波器31
结论33
致谢34
参考文献35
温馨提示:
1、题目前面的备注【字母数字编号】为本站整理分类的编号,与课题内容无关,请选题时忽视;
2、若题目上备注三维,则表示文件里包含三维源文件,由于三维组成零件数量较多,为保证预览截图的简洁性,本站将三维文件夹进行了打包。三维及CAD预览截图,均为本站电脑打开软件进行截图的,保证能够打开,下载原件超高清,下载后解压即可;
3、本站所有资源如无特殊说明,都需要本地电脑安装Office2007。图纸软件为AutoCAD,PROE,UG,SolidWorks,CATIA等;
4、本站所有图文资料仅供用户学习参考,不作为任何商用或其他用途;
5、本站不保证下载资源的准确性、安全性和完整性, 不包修改,不支持退换,同时也不承担用户因使用这些下载资源对自己和他人造成任何形式的伤害或损失;
6、 下载文件中如有侵权或不适当内容,请与我们联系,我们立即纠正。