

作品包括:
Word版说明书1份,共54页,约16000字
CAD版本图纸,共7张
SW三维图一套
仿真动画视频一份

摘要
齿轮泵是一个普遍使用的机械转移装置,其工作是借助两个相互排列有一定规律的齿轮,齿轮将原动机所输出来的机械能按要求转换为液压能,随后使转换得到的液压能在低压液压系统中为机械装置提供一定具有流量和压力的液压能源,最终使机械正常运行。齿轮泵广泛存在并运用在各大生产行业,减轻个人工作量,提高生产效率,促进行业发展。主要应用于塑料和橡胶加工企业,纺织企业,纺织厂,食品工业和其他行业,其机器组成结构非常简单轻松,却能为行业发展发挥巨大作用。尽管国内的齿轮泵技术处于更大的发展阶段,但与国外的类似产品相比仍然存在很大的差异,这主要表现为低级保质期、低级的办公时间、后退的生产过程等等。
本文通过SolidWorks软件的应用,对齿轮油泵的各个部件进行实体建模、虚拟装配、拆卸动画和运动仿真,真实、具体地展示齿轮油泵的实际装配和工作过程,及时发现设计中存在的问题,从而降低成本,提高设计效率。
“SolidWorks"是一个具有强大的多组件3d设计仿真软件并且其拥有强大的参数模型功能,在其“外观预览"中提供了一些专门的设计选项,运用其自带的这些功能建模技术在其三维模型安装后创建出一个虚拟的齿轮泵模型。
关键词:齿轮泵; SolidWorks,设计,装配,仿真
目录
摘 要 I
ABSTACT II
目录 1
1绪论 4
1.1 研究背景及意义 4
1.2 齿轮泵国内外研究现状 5
1.3 本文研究内容 6
2齿轮泵的设计 7
2.1齿轮泵的概述 7
2.2 齿轮泵的工作原理 8
2.3 齿轮泵的分类及特点 9
2.3.1 齿轮泵的结构分类 9
2.3.2 齿轮泵的特点 9
2.4 齿轮泵设计要求 10
2.4.1 齿轮泵工作参数要求 10
2.4.2 齿轮设计要求 11
第三章 齿轮泵的传动计算 14
3.1 齿轮的基本设计方案 14
3.1.1 齿轮的基本参数确定 14
3.1.2 齿轮泵的流量确定 15
3.1.3 电机的选型 16
3.2 传动方式的选择 17
3.2.1 机械传动方式 17
3.2.2 皮带的定型 17
3.3 带传动参数的确定 18
3.3.1带轮参数的确定 18
3.3.2 带的基本参数的确定 19
3.3.3 V带轮的设计 20
3.4 齿轮的基本参数确定 20
3.5 齿轮的强度校核 22
3.5.1 选精度等级、材料及齿数 22
3.5.2按齿面接触疲劳强度设计 22
3.5.3按齿根弯曲疲劳强度校核 24
3.6 本章小结 25
4 轴系的结构设计及校核 26
4.1 轴的结构设计与校核 26
4.1.1 主轴最小轴径的确定 26
4.1.2 轴的结构设计 26
4.1.3 轴的强度校核 27
4.1.4 轴的安全系数校核计算 29
4.2 校核键连接的强度 30
4.3 弹簧部件分析及选型 31
4.3.1 弹簧的作用 31
4.3.2 弹簧设计计算 31
4.3.3 弹簧的参数校核 33
4.4 沉头螺钉的强度校核 33
4.5 卸荷槽的设计 34
5 基于SOLIDWORKS的齿轮泵建模 36
5.1 SOLIDWORKS建模概述 36
5.2 齿轮泵的装配图 36
5.3 各零部件的建模 37
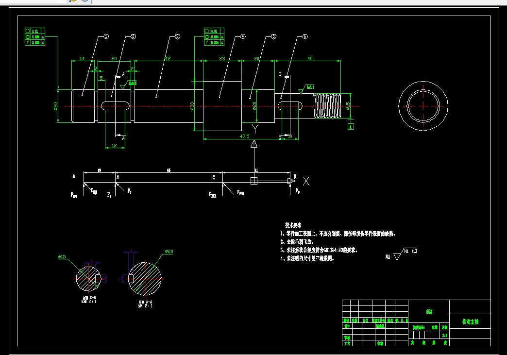
5.3.1 主轴的设计 37
5.3.2 支架的设计 37
5.3.3 泵壳的设计 38
5.4 齿轮泵的运动仿真 38
5.4.1 齿轮泵的干涉检查 38
5.4.2 运动算例的建立 39
5.5 爆炸图的分析 40
5.6 基于有限元的主轴分析 41
5.6.1 有限元分析简介 41
5.6.2 静力学模型网格确定 42
5.6.3 基于主轴的有限元分析 42
5.7 基于SOLIDWORKS泵体的模态分析 44
5.7.1 电动汽车变速箱振动问题 44
5.7.2 模态分析理论基础 45
5.7.3 泵体的模态分析 46
总结 48
参考文献 49
致谢 50
温馨提示:
1、题目前面的备注【字母数字编号】为本站整理分类的编号,与课题内容无关,请选题时忽视;
2、若题目上备注三维,则表示文件里包含三维源文件,由于三维组成零件数量较多,为保证预览截图的简洁性,本站将三维文件夹进行了打包。三维及CAD预览截图,均为本站电脑打开软件进行截图的,保证能够打开,下载原件超高清,下载后解压即可;
3、本站所有资源如无特殊说明,都需要本地电脑安装Office2007。图纸软件为AutoCAD,PROE,UG,SolidWorks,CATIA等;
4、本站所有图文资料仅供用户学习参考,不作为任何商用或其他用途;
5、本站不保证下载资源的准确性、安全性和完整性, 不包修改,不支持退换,同时也不承担用户因使用这些下载资源对自己和他人造成任何形式的伤害或损失;
6、 下载文件中如有侵权或不适当内容,请与我们联系,我们立即纠正。