

作品包括:
Word设计说明书1份
任务书一份
开题报告一份
外文翻译一份
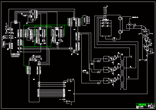
CAD版本图纸,共3张

摘要
直流运动控制系统误差分析及控制器的设计 本设计的题目是直流运动控制系统误差分析及控制器的设计。控制系统又分为开环控制系统和闭环控制系统。它们的区别就是开环控制系统无反馈量,在现代数控机床中,对于生产的产品精度要求较高的机床,这样的控制系统往往会达不到要求。而闭环控制系统就是在开环系统上加了检测装置,通过最低限度的降低控制系统的误差来达到要求。
温馨提示:
1、题目前面的备注【字母数字编号】为本站整理分类的编号,与课题内容无关,请选题时忽视;
2、若题目上备注三维,则表示文件里包含三维源文件,由于三维组成零件数量较多,为保证预览截图的简洁性,本站将三维文件夹进行了打包。三维及CAD预览截图,均为本站电脑打开软件进行截图的,保证能够打开,下载原件超高清,下载后解压即可;
3、本站所有资源如无特殊说明,都需要本地电脑安装Office2007。图纸软件为AutoCAD,PROE,UG,SolidWorks,CATIA等;
4、本站所有图文资料仅供用户学习参考,不作为任何商用或其他用途;
5、本站不保证下载资源的准确性、安全性和完整性, 不包修改,不支持退换,同时也不承担用户因使用这些下载资源对自己和他人造成任何形式的伤害或损失;
6、 下载文件中如有侵权或不适当内容,请与我们联系,我们立即纠正。